业务咨询

你是否听说过威廉姆斯综合征(Williams Syndrome, WS)?这种罕见的遗传性疾病如同生命密码的 “错位拼图”,会给患者带来智力障碍、特殊面容、心血管异常等一系列挑战。近日,一项发表在《Journal of Genetics and Genomics》的研究,通过斑马鱼模型揭开了该病的新机制 ——RFC2基因可能是关键 “拼图” 之一。
威廉姆斯综合征:被 “微缺失” 改写的人生
威廉姆斯综合征由7q11.23染色体微缺失引起,每7500人中就有1例。患者常表现出:
独特面容:宽额头、塌鼻梁、厚脸颊、小下巴,仿佛被赋予了 “精灵般的特征”;
心血管隐患:主动脉瓣上狭窄、肺动脉狭窄等,如同身体内的 “隐形炸弹”;
神经与行为异常:智力障碍、过度社交却伴随焦虑,如同矛盾的 “社交天使”。
尽管已知该区域包含约328个基因,但长期以来,科学家们一直在追问:哪些基因才是致病的核心?
RFC2 基因:从 “幕后” 走向 “台前”
在这项研究中,韩国忠南大学与美国贝勒医学院的团队聚焦于RFC2基因——它位于威廉姆斯综合征的微缺失区域内,属于 DNA 复制关键复合物RFC的组成部分。通过分析5例典型微缺失患者、1例RFC2特异性缺失患者及6例 RFC2基因突变患者,研究者发现:
携带RFC2异常的患者普遍存在小头畸形、发育迟缓、牙齿缺陷等表型,与威廉姆斯综合征高度重叠。
更令人关注的是,R4FC2的 “兄弟基因” RFC5也呈现类似关联,暗示这对 “基因兄弟” 可能在发育中扮演协同角色。
斑马鱼模型:解码基因奥秘的 “活体实验室”
为验证RFC2的作用,研究者利用CRISPR-Cas9技术构建了rfc2和rfc5基因敲除斑马鱼。这些 “基因编辑小鱼” 展现出惊人的表型模拟:

A:5例威廉姆斯患者存在1.4-1.5 Mb微缺失(包含RFC2),表现为典型面容、小头畸形及心血管缺陷(如主动脉狭窄)。
B:14例患者存在仅含RFC2的167kb微缺失,表现为非综合征性智力障碍,提示RFC2独立致病潜力。
C:斑马鱼Rfc2/Rfc5与人类蛋白同源性超90%,为模型有效性提供依据。

靶向敲除rfc2(exon1)和 rfc5(exon 3),导致移码突变和蛋白截短,mRNA表达缺失。
基因表达显示,rf8c2/rfc5 在斑马鱼胚胎的脑、眼、咽弓等区域特异性表达,与人类发育缺陷部位吻合。

A-B:5天大的rfc2/rfc5敲除斑马鱼头部显著缩小,眼睛面积减少约 20%。
C-F:脑部体积减少(荧光标记神经元显示),印证威廉姆斯患者的小头畸形与神经发育异常。

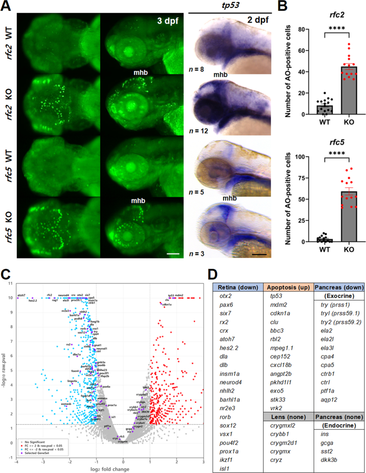
A-B:敲除斑马鱼的中脑-后脑边界(MHB)和视网膜凋亡细胞显著增多,凋亡基因tp53表达上调。
C-D:RNA测序显示,神经细胞存活与分化基因(如 pax6、atoh7)下调,胰腺外分泌基因也受影响。

A-C:敲除斑马鱼下颌软骨(如Meckel’s软骨)缩短、牙齿发育异常(微齿症),类似威廉姆斯患者的颌面缺陷。
D-F:主动脉弓血管分支紊乱、管径狭窄,与人类心血管表型一致。

A-C:杂合子rfc2敲除斑马鱼社交聚集增强(类似人类过度社交),但运动距离减少。
D-E:暗-光偏好实验显示,其焦虑样行为增加(更倾向黑暗区域),呼应威廉姆斯患者的焦虑特征。
从基因到治疗:未来研究的 “路线图”
这项研究首次通过动物模型证实,RFC2基因单倍剂量不足可直接导致威廉姆斯综合征的部分表型。尽管目前尚未明确RFC2与其他基因(如 BAZ1B、ELN)的相互作用,但已为该病的分子诊断和靶向治疗打开了新窗口。
未来方向
1. 探索RFC2与剪接体复合物(如FAM50A)的互作机制,揭开神经发育障碍的深层网络;
2. 利用斑马鱼模型筛选潜在药物,修复RFC2缺陷导致的 DNA 复制与细胞凋亡异常;
3. 拓展RFC家族其他成员(如RFC4)的研究,全面解析威廉姆斯综合征的基因网络。
结语:斑马鱼的 “科学使命”
从人类患者的基因图谱到斑马鱼的胚胎发育,这项研究展现了基础科学与临床的完美联动。正如研究者所言:“斑马鱼不仅是水族箱里的美丽生物,更是解码人类疾病的“活体芯片”。
随着基因编辑技术与模型生物研究的突破,我们离揭开威廉姆斯综合征的全貌或许只差 “最后一块拼图”。未来,这些发现可能为罕见病的精准医疗奠定基石,让每个生命的 “基因剧本” 都能少一些 “错位”,多一份 “圆满”。
百环生物—多维技术,构建全链条科研服务新生态
百环生物以科研创新为核心驱动力,依托多维度技术平台构建综合科研服务生态。公司整合斑马鱼模型、基因编辑、实验动物、无菌模型、类器官及纳米医学等前沿技术,形成覆盖模型构建、药效评价、机制研究的全生命周期服务体系。
百环生物以 “精准技术赋能科学发现” 为使命,持续优化多维度平台协同能力,致力于成为连接实验室与临床转化的核心枢纽,为生命科学创新提供高效、专业的全链条解决方案。
公司核心研发团队来自博德研究所、哈佛大学、麻省理工大学,哥伦比亚大学、纽约大学西奈山医学院和约翰霍普金斯大学等国际名校和知名研究机构的科学家组成。
公司斑马鱼实验室建筑面积1000平米,斑马鱼实验室配备有斑马鱼集中式自动化养殖系统、copas大粒径流式分选系统、蔡司体视变倍荧光显微镜、斑马鱼高通量成像与自动分析系统等先进设备,保障了实验的高效性和准确性。无菌动物实验中心位于美丽的东莞松山湖,独栋大楼,面积约2000平米。目前,依托于核心团队在肠道菌群领域深厚的研究基础,公司在实验动物、细胞、病理、分子生物学等不同业务方向组建了专业的技术服务团队;建立了标准化的无菌动物饲养繁育体系;质量检测体系。
了解更多详情,请关注百环生物!

