业务咨询
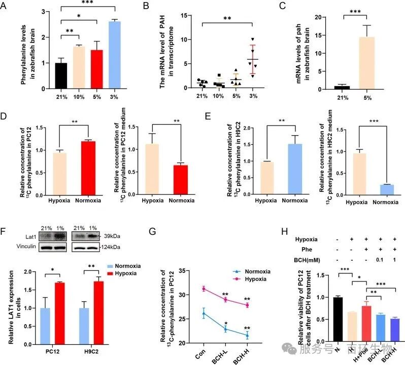
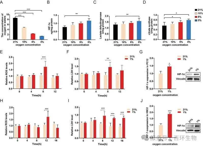
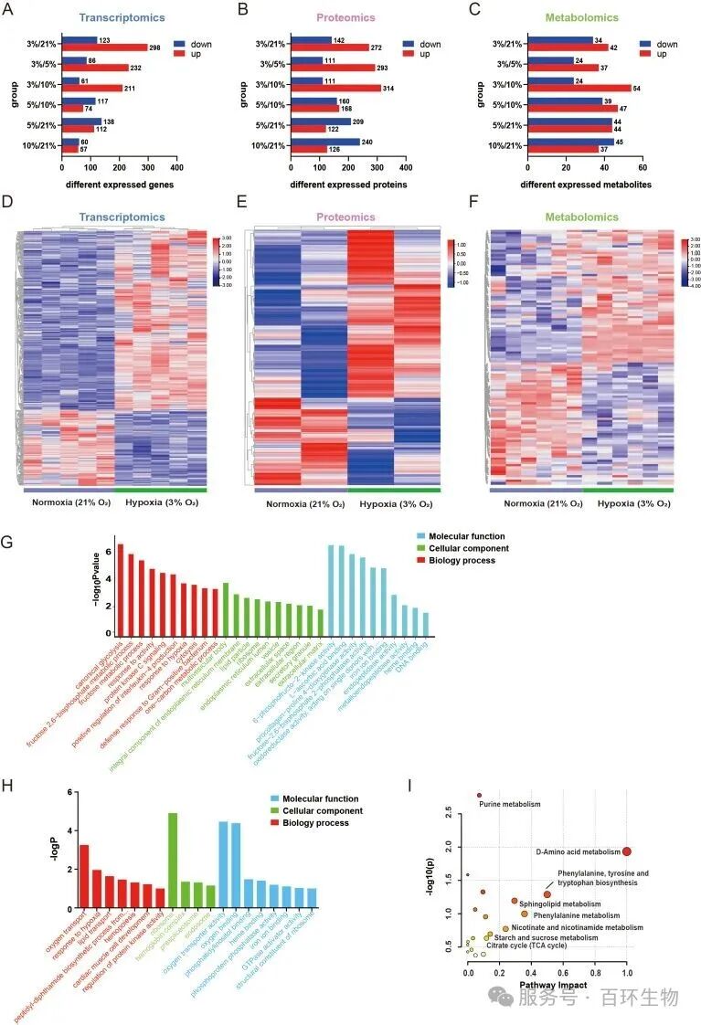
缺氧,从高原反应到心脑血管疾病,时刻威胁着生命健康。近期发表于《Journal of Translational Medicine》的研究,通过斑马鱼模型和多组学技术,首次揭示苯丙氨酸可通过激活特定信号通路增强缺氧耐力的分子机制。以下结合研究中的 8 组关键实验图,带您读懂这一发现的来龙去脉。 图 1:缺氧模型—— 从斑马鱼到细胞的验证 要研究缺氧,首先得确认模型是否可靠。研究团队构建了三级缺氧模型: 斑马鱼模型:将斑马鱼暴露于 21%(常氧)、10%、5%、3% 氧浓度中 24 小时,发现 3% 氧浓度下水中溶解氧降至 2mg/L 以下(典型缺氧状态),且斑马鱼脑中乳酸脱氢酶(LDH)、柠檬酸合酶(CS)活性及缺氧诱导因子(HIF-1α)表达显著升高,证实模型成功(图 1A-D)。 细胞模型:对 PC12(神经细胞)和 H9C2(心肌细胞)进行 1% 氧处理,发现 PC12 细胞在 8 小时、H9C2 细胞在 12 小时时,ROS(活性氧)、LDH 渗漏及 HIF-1α 表达达峰值,因此确定这两个时间点为后续实验的 “缺氧窗口”(图 1E-I)。 图 2-3:多组学—锁定苯丙氨酸代谢通路 为找到缺氧适应的关键分子,研究整合了转录组学、蛋白质组学和代谢组学数据: 差异分子筛选:在 3% vs 21% 氧浓度的斑马鱼脑中,鉴定出 298 个上调基因、272 个上调蛋白、42 个上调代谢物(图 2A-C),热图清晰展示了这些分子的表达差异(图 2D-F)。 功能富集分析:转录组显示糖酵解等能量代谢通路激活(图 2G);蛋白质组聚焦氧运输和缺氧应答(图 2H);代谢组则发现苯丙氨酸、酪氨酸等氨基酸代谢通路显著上调(图 2I)。 多组学交叉验证:维恩分析发现 6 条通路在三组学中共同上调,其中苯丙氨酸代谢通路的富集得分最高(图 3D-E),提示其可能是缺氧适应的核心通路。 图 4:苯丙氨酸—LAT1 转运体的关键作用 为何缺氧时苯丙氨酸能发挥作用?答案藏在细胞摄取机制中: 浓度变化:斑马鱼脑中苯丙氨酸水平随氧浓度降低而升高,且苯丙氨酸羟化酶(PAH,代谢关键酶)表达同步增加(图 4A-C)。 摄取验证:用 ¹³C 标记苯丙氨酸发现,缺氧时 PC12 和 H9C2 细胞对苯丙氨酸的摄取量显著增加,而培养基中剩余量减少(图 4D-E)。 转运体 LAT1 的作用:Western blot 显示缺氧时 LAT1(L 型氨基酸转运体)表达上调;加入 LAT1 抑制剂 BCH 后,苯丙氨酸摄取量下降,且其对细胞的保护作用消失(图 4F-H),证明 LAT1 是苯丙氨酸进入细胞的 “专属通道”。 图 5:抗缺氧 “实战”—苯丙氨酸的保护效果可视化 苯丙氨酸的抗缺氧能力在多个模型中得到验证: 整体动物实验:1mg/L 或 5mg/L 苯丙氨酸处理使缺氧斑马鱼的存活时间延长;20mg/kg 或 100mg/kg 苯丙氨酸让小鼠在缺氧环境中的耐受时间显著增加(图 5A-B)。 细胞实验:Calcein AM-PI-Hoechst 染色显示,苯丙氨酸以浓度依赖方式提高 PC12 和 H9C2 细胞的存活率(图 5C-D);EdU 染色证实其能促进缺氧细胞增殖(图 5E-F)。 抗氧化作用:缺氧会导致细胞 ROS 爆发(尤其无糖条件下),而苯丙氨酸处理可显著降低 ROS 水平(图 5G-H),减少氧化损伤。 图 6:信号通路 “导航图”—AMPK 通路的核心地位 通过代谢组学和网络药理学分析,锁定了苯丙氨酸作用的关键信号通路: 代谢组差异:OPLS-DA 分析显示,苯丙氨酸处理组与单纯缺氧组的细胞代谢物谱明显分离,提示其显著改变了细胞代谢(图 6A-B)。 通路富集:交叉分析发现苯丙氨酸主要激活能量代谢相关通路,其中 AMPK(腺苷酸活化蛋白激酶)信号通路被显著上调(图 6C-D)。 靶点预测:结合数据库筛选出 39 个苯丙氨酸潜在靶点,KEGG 分析再次证实其与能量代谢(尤其是 AMP 相关通路)密切相关(图 6E-G)。 关于百环生物 百环生物以科研创新为核心驱动力,依托多维度技术平台构建综合科研服务生态。公司整合斑马鱼模型、基因编辑、实验动物、无菌模型、类器官及纳米医学等前沿技术,形成覆盖模型构建、药效评价、机制研究的全生命周期服务体系。 公司打造专业的斑马鱼实验室建设服务。提供从实验室规划设计、智能养殖系统搭建,到实验设备配置、环境监测体系构建的一站式服务,配备高精度水循环处理系统、胚胎显微操作平台等先进设施,确保斑马鱼养殖与实验环境的标准化和稳定性。同时,为客户提供实验室运营管理培训、品系保藏、伦理审查指导等配套服务,助力快速建成符合国际标准的斑马鱼实验平台。 公司核心研发团队来自博德研究所、哈佛大学、麻省理工大学,哥伦比亚大学、纽约大学西奈山医学院和约翰霍普金斯大学等国际名校和知名研究机构的科学家组成。公司斑马鱼实验室建筑面积1000平米,斑马鱼实验室配备有斑马鱼集中式自动化养殖系统、copas大粒径流式分选系统、蔡司体视变倍荧光显微镜、斑马鱼高通量成像与自动分析系统等先进设备,保障了实验的高效性和准确性。无菌动物实验中心位于美丽的东莞松山湖,独栋大楼,面积约2000平米。目前,依托于核心团队在肠道菌群领域深厚的研究基础,公司在实验动物、细胞、病理、分子生物学等不同业务方向组建了专业的技术服务团队。 了解更多详情,请关注百环生物!
