业务咨询
摘要
前期研究已成功鉴定出源自嗜热链球菌 XJ53 发酵乳的胞外多糖 EPS53 的重复结构单元,并证实其具有潜在的免疫调节活性。本研究进一步阐明了 EPS53 的结构特征,探究了其体外免疫活性的调控机制及体内免疫活性。多检测器高效凝胶过滤色谱结果显示,EPS53 在水溶液中呈刚性棒状构象,重均分子量为 1464 kDa,数均分子量为 694 kDa,分散度为 2.11。刚果红实验证实其不具有三螺旋构象。扫描电子显微镜观察显示,EPS53 呈现三维纤维状结构,表面覆盖薄片。体外实验结果表明,经免疫荧光染色、抑制阻断实验和蛋白质印迹法验证,EPS53 通过 TLR4 介导的 NF-κB/MAPK 信号通路,增强巨噬细胞的吞噬能力、活性氧(ROS)生成量及细胞因子水平。此外,体内实验表明,EPS53 显著增加斑马鱼幼鱼体内巨噬细胞和中性粒细胞数量,同时提高一氧化氮(NO)和 ROS 水平,进一步证实了 EPS53 的免疫调节功效。
1. 引言
嗜热链球菌是公认的最具商业价值的同型发酵乳酸菌(LAB)之一,常被用作酸奶和奶酪生产的发酵剂(Cui、Jiang、Hao、Qu 和 Hu,2017)。嗜热链球菌在生长和代谢过程中合成的胞外多糖(EPSs)被认为是安全的食品级多糖(Markakiou、Gaspar、Johansen、Zeidan 和 Neves,2020)。这些胞外多糖显著有助于改善酸奶和奶酪产品的流变学特性、稳定性、口感、保水性和质地。此外,研究表明这些胞外多糖具有显著的生理特性,包括抗氧化、抗肿瘤潜力以及其他益生菌活性。
在前期研究中,从嗜热链球菌 XJ53 的发酵乳中分离出胞外多糖 EPS53,并确定了其重复结构单元。然而,由于所用标准品的限制,仅获得了 EPS53 的最小分子量。众所周知,多糖的免疫活性与其分子量密切相关。前期研究也证实分子量对胞外多糖的免疫活性有显著影响。尽管 EPS53 与其降解产物 EPS53-D 具有相同的重复结构单元,但它们的分子量不同,导致其免疫活性存在显著差异。多检测器高效凝胶过滤色谱(HPGFC)结合示差折光检测器(RI)、多角度激光光散射检测器(MALLS)和黏度检测器(VIS),被广泛用于测定多糖的绝对分子量及获取构象信息(Xu 等,2020)。除一级结构外,多糖的免疫活性还受其构象特征影响(Yi 等,2012)。目前,除上述多检测器高效凝胶过滤色谱外,常用的多糖构象测定方法还包括刚果红实验、原子力显微镜和圆二色谱。刚果红实验可快速鉴定三螺旋构象,众多研究表明具有三螺旋结构的多糖具有良好的免疫活性(Chen 等,2022;Hua 等,2022)。因此,测定 EPS53 的绝对分子量和构象,对于研究其活性及构效关系至关重要。
多糖具有多种生物活性,包括抗肿瘤、抗病毒和抗炎作用,这些活性与其免疫调节能力密切相关(Zhang、Xiao 等,2023)。因此,有必要对嗜热链球菌胞外多糖的免疫活性进行系统研究。Xu 等(2022)通过蛋白质 - 蛋白质相互作用(PPI)网络分析、京都基因与基因组百科全书(KEGG)通路探索、蛋白质印迹实验及功能验证实验,研究了源自嗜热链球菌 ZJUIDS-2-01 发酵脱脂乳的 EPS-3A 对巨噬细胞激活的影响及机制。结果表明,EPS-3A 至少部分通过 TLR2 和 TLR4 受体介导的 MAPK 和 NF-κB 信号通路激活巨噬细胞。前期研究评估了 EPS53 的体外免疫活性,但仅限于其对巨噬细胞吞噬作用和 NO 分泌水平的影响,未深入探究其具体机制。因此,有必要进一步研究 EPS53 是否具有与 EPS-3A 相似的免疫调节机制。
近年来,斑马鱼(Danio rerio)因其与哺乳动物先天免疫系统高度相似,且拥有大多数人类机体中存在的相同免疫细胞类型,已成为研究多糖先天免疫功能的理想体内模型(García Moreno 等,2019;Raguraman 等,2018)。此外,这种脊椎动物具有体型小、生长速度快、繁殖能力强、胚胎透明等优点,可实时观察活体内的荧光蛋白(García Moreno 等,2019)。Zhang 等(2020)利用斑马鱼模型评估了源自山竹果皮的阿拉伯呋喃聚糖 GMP90-10-1 的体内免疫活性,发现 GMP90-10-1 处理显著提高了斑马鱼胚胎体内的 NO 和 ROS 水平。Fan 等(2023)建立了长春瑞滨诱导的斑马鱼免疫抑制模型,以评估防风多糖 SP800201 的体内免疫调节活性。结果发现,SP800201 显著增加免疫抑制斑马鱼体内的免疫细胞密度,同时降低 NO 水平。目前,关于利用斑马鱼模型评估嗜热链球菌胞外多糖体内免疫活性的报道较少。考虑到斑马鱼模型的诸多优点,可用于验证 EPS53 的免疫活性。
总体而言,本研究旨在完善 EPS53 的结构特征,探究其体外免疫调节机制,并评估其体内免疫活性。通过 HPGFC-MALLS-RI-VIS 分析、刚果红法和扫描电子显微镜(SEM)分析,测定 EPS53 的绝对分子量、构象和微观结构。此外,评估 EPS53 对巨噬细胞吞噬作用、ROS 水平和细胞因子分泌的影响。通过鉴定参与 EPS53 诱导巨噬细胞激活的信号通路,探索其潜在机制。同时,考察 EPS53 对斑马鱼幼鱼体内巨噬细胞和中性粒细胞数量以及 NO 和 ROS 分泌水平的影响。本研究表明,EPS53 有望成为一种新型免疫活性成分,应用于医疗保健或功能性食品领域。
2. 材料与方法
略。
3. 结果
3.1 EPS53 的结构特征
3.1.1 EPS53 的绝对分子量测定和构象分析
本研究采用多检测器高效凝胶过滤色谱(HPGFC-MALLS-RI-VIS)测定 EPS53 的绝对分子量。经标准物质校正和软件计算后,发现 EPS53 的重均分子量(Mw)为 1464 kDa,数均分子量(Mn)为 694 kDa(图 1A)。EPS53 的分散度(Mw/Mn)为 2.11,表明其分子量分布范围较广。
多检测器高效凝胶过滤色谱不仅能提供聚合物的分子量和分布信息,还能分析链构象参数,如均方根半径、流体力学半径和特性黏度。流体力学半径(Rh)与重均分子量(Mw)之间的关系可用幂函数(Rh=K Mw^vh)数学描述,其中 vh 表示支配多糖分子构象的特征参数。根据现有文献(Huang、Huang、Li 和 Zhang,2009;Zhang、Lei 等,2023),vh 值为 0.33 表明为球形构象,vh 值在 0.5-0.6 之间表明为无规线性构象,vh 值为 0.7 表明为刚性棒状构象。EPS53 的 Rh 和 Mw 的双对数曲线如图 1B 所示。拟合方程为 y=0.79x-3.19,斜率表示 vh 值,为 0.79,表明 EPS53 在硝酸钠溶液中呈刚性棒状构象。
特性黏度 [η] 与重均分子量(Mw)之间的关系可用 Mark-Houwink 方程([η]=K Mw^α)描述。参数 α 也可用于表征聚合物在溶液中的构象。根据文献报道(Quackenbos,1980;Vega、Lima 和 Pinto,2001),α<0.3 表明为球形构象,α 在 0.5-0.8 之间表明为不规则线性构象,α>1 表明为刚性棒状构象。[η] 和 Mw 的双对数散点图如图 1C 所示。线性回归方程 y=1.37x-7.75 表明斜率(x)为 1.37,表明 EPS53 在 0.1 mol/L 硝酸钠溶液中呈刚性棒状构象。
分形维数(df)是表征聚合物构象的关键参数。它描述了溶液中聚合物的质量随半径增加的通常为非整数(分形)幂次(Huang、Ren、Duan 和 Zhang,2010)。对于刚性棒,df 值通常为 1;对于表现出高斯线圈行为的线性聚合物,df 值在 5/3-2 之间;对于密度均匀的三维物体,df 值为 3。聚合物的 df 值可通过 Mark-Houwink 方程计算:df=3/(1+α)。本研究中,使用该方程计算得出 EPS53 的 df 值为 1.27。结果表明,EPS53 在含有硝酸钠的溶液中呈刚性棒状构象,与上述发现一致。
3.1.2 刚果红实验
本研究采用刚果红实验确定 EPS53 中是否存在三螺旋构象。具有三螺旋构象的多糖可与刚果红形成复合物,与单独的刚果红相比,最大吸收波长发生红移。然而,当暴露于一定浓度的 NaOH 溶液时,由于三螺旋构象解旋,多糖与刚果红之间的复合物被破坏,导致最大吸收波长发生蓝移。这种现象可作为判断多糖是否具有三螺旋构象的指标(Mao、Hsu 和 Hwang,2007)。在图 1D 中可以观察到,当与刚果红混合时,与单独的刚果红相比,EPS53 的最大吸收波长没有变化,表明其不具有三螺旋构象。然而,随着 NaOH 浓度的逐渐增加,刚果红及其与 EPS53 的混合物的最大吸收波长均逐渐蓝移,且两者之间没有显著差异(Shi 等,2020;Zhang 等,2021)。
3.1.3 EPS53 的表面形态分析
采用扫描电子显微镜(SEM)研究 EPS53 的微观结构。EPS53 的表面形态如图 1E-H 所示。总体而言,EPS53 呈现三维纤维状结构,表面覆盖薄片。在放大倍数高达 500 倍时,观察到不规则的丝状缠绕结构,且丝状体表面形成光滑的微球。放大 20,000 倍时,EPS53 表面可见众多突起和孔洞。
3.2 EPS53 的体外免疫调节活性
3.2.1 EPS53 中内毒素污染的检测
在先前的研究中,采用 MTT 法确定 EPS53 对巨噬细胞的无毒范围。为确保结果准确,使用多粘菌素 B(PMB)进一步评估 EPS53 中的内毒素污染情况,PMB 是一种环状阳离子抗生素,通过结合内毒素的脂质部分来抑制内毒素活性(Pristovsek 和 Kidric,1999)。通过比较经 PMB 和 EPS53 共同处理的巨噬细胞与仅经 EPS53 处理的巨噬细胞的 NO 分泌水平,评估 EPS53 中的内毒素污染情况。如图 2A 所示,PMB 组与对照组的 NO 分泌水平无显著差异,表明 PMB 不影响 RAW264.7 细胞的 NO 分泌。与 LPS 组相比,经 PMB 和 LPS 共同处理的巨噬细胞的 NO 分泌水平显著降低;然而,经 PMB 和 EPS53 共同处理与仅经 EPS53 处理相比,NO 分泌水平无显著差异。这些结果表明,没有证据支持 EPS53 中存在内毒素污染。
3.2.2 EPS53 对 RAW264.7 细胞吞噬活性的影响
本研究采用激光共聚焦显微镜提供吞噬摄取测定的直观证据。评估巨噬细胞对 FITC 标记葡聚糖的吞噬活性,并使用平均荧光强度进行半定量分析。如图 2B、C 所示,经 EPS53 或 LPS 处理后,细胞明显吞噬 FITC 标记葡聚糖。与对照组相比,不同浓度的 EPS(12.5、50、200 μg/mL)处理以剂量依赖方式显著提高 RAW264.7 细胞的吞噬能力,分别增加了 32%、40% 和 65%。值得注意的是,经 200 μg/mL EPS53 处理后,巨噬细胞的吞噬能力与 LPS 组相当。
3.2.3 EPS53 对 RAW264.7 细胞 ROS 水平的影响
本研究采用 DCFH-DA 作为荧光探针,评估 EPS53 刺激 RAW264.7 细胞产生 ROS 的水平。DCFH-DA 本身不具有荧光,但通过细胞内酶和活性氧的作用生成具有荧光的化合物 DCF。如图 2D 所示,与对照组相比,不同浓度(12.5、50、200 μg/mL)的 EPS53 刺激后,RAW264.7 细胞的 ROS 水平显著升高,与对照组相比,分别增加了 22%、47% 和 86%,呈剂量依赖方式。经 200 μg/mL EPS53 刺激后,巨噬细胞的 ROS 水平达到 LPS 组的 55%。
3.2.4 EPS53 对 RAW264.7 细胞细胞因子分泌的影响
本研究采用 ELISA 试剂盒评估 EPS53 对 RAW264.7 细胞分泌 TNF-α、IL-2、IL-1β 和 IL-6 的影响。如表 1 所示,与对照组相比,经 EPS53 处理后,RAW264.7 细胞中 TNF-α、IL-2 和 IL-1β 的分泌水平以剂量依赖方式增加。然而,在 12.5 μg/mL 浓度下,与对照组相比,对 IL-6 分泌无显著影响;相反,经 50 μg/mL 和 200 μg/mL EPS53 处理后,IL-6 分泌水平显著增加。经 200 μg/mL EPS53 处理后,RAW264.7 细胞中 TNF-α、IL-2、IL-1β 和 IL-6 的分泌水平分别比对照组增加了 35、17、3 和 17 倍。
3.2.5 RAW264.7 细胞细胞膜表面受体的测定
本研究首先通过比较经 EPS53 刺激的巨噬细胞在有无抑制剂处理情况下 NO、TNF-α 和 IL-6 分泌的变化,确定受体类型。如图 3A-C 所示,与 EPS53 组相比,用 TLR4 受体抑制剂 TAK242 预处理巨噬细胞显著降低 NO、TNF-α 和 IL-6 的分泌水平。具体而言,NO 分泌水平接近对照组,而 TNF-α 分泌水平降低了 64.5%,IL-6 分泌水平降低了 82.3%。然而,用 TLR2 受体抑制剂 C29 或 TLR7/9 受体抑制剂 CQ 预处理巨噬细胞后,NO、TNF-α 和 IL-6 的分泌水平无显著变化。因此,推测 TLR4 是巨噬细胞识别 EPS53 的主要膜受体。
进一步采用蛋白质印迹法评估 EPS53 对巨噬细胞 TLR4 蛋白表达的影响。如图 3D 所示,与对照组相比,经 EPS53 处理显著提高 TLR4 蛋白表达水平。同样,LPS 刺激也显著提高 TLR4 蛋白水平。EPS53 组的 TLR4 蛋白表达水平明显比对照组高 1.3 倍(图 3E)。这些结果进一步验证了 TLR4 是识别 EPS53 的主要膜受体。
3.2.6 EPS53 对 RAW264.7 细胞 NF-κB 信号通路的影响
本研究首先通过免疫荧光染色研究 EPS53 对 NF-κB 核转位的影响。染色后,NF-κB 呈现红色荧光,而经 DAPI 染色的细胞核发出蓝色荧光。如图 4A 所示,在对照组中,NF-κB 蛋白主要定位于细胞质;然而,经 LPS(1 μg/mL)或 EPS53(200 μg/mL)处理后,观察到 NF-κB 蛋白从细胞质向细胞核显著转位。使用 ImageJ 软件对免疫荧光图像进行定量分析,并确定平均积分光密度值,以评估不同药物赋予的免疫激活潜力的总体 NF-κB 表达水平。如图 4B 所示,EPS53 处理组的 NF-κB 相对总体表达水平显著高于对照组,但略低于阳性对照组。这些结果表明,EPS53 通过促进 NF-κB 表达及其核转位,增强巨噬细胞免疫功能。
采用 NF-κB 激活的细胞膜通透性抑制剂 PDTC 抑制 NF-κB 通路的激活。比较经 PDTC 预处理的巨噬细胞与未预处理但经 EPS53 刺激的巨噬细胞的 NO、TNF-α 和 IL-6 分泌水平。如图 5A-C 所示,经 PDTC 预处理后,NO、TNF-α 和 IL-6 的分泌水平显著降低。这为 NF-κB 通路参与 EPS53 诱导的巨噬细胞免疫反应提供了额外证据。
通过蛋白质印迹法评估 EPS53 对 NF-κB p65 和 IκBα 磷酸化的影响,进一步验证 EPS53 通过 NF-κB 信号通路激活巨噬细胞。如图 5D 所示,与对照组相比,经 EPS53 处理显著提高 NF-κB p65 和 IκBα 的磷酸化水平。此外,与对照组相比,EPS53 处理组的 NF-κB p65 和 IκBα 的磷酸化水平分别高 1.5 和 1.3 倍(图 5E)。结果表明,EPS53 通过激活 NF-κB 信号通路,有效刺激巨噬细胞启动免疫反应。
3.2.7 EPS53 对 RAW264.7 细胞 MAPK 信号通路的影响
本研究首先用针对 JNK、ERK 和 p38 的抑制剂预处理巨噬细胞,以研究 EPS53 对 MAPK 通路的潜在激活作用。比较经抑制剂处理的巨噬细胞与未处理的巨噬细胞的 NO、TNF-α 和 IL-6 分泌水平。如图 6A-C 所示,抑制 JNK、ERK 或 p38 显著降低巨噬细胞的 NO、TNF-α 和 IL-6 分泌水平,表明 EPS53 通过调节 MAPK 信号通路发挥其免疫调节活性。
为证实 EPS53 是否通过 MAPK 信号通路激活巨噬细胞,进行蛋白质印迹实验,评估 EPS53 对 ERK1/2、JNK1/2 和 p38 磷酸化水平的影响。如图 6D 所示,与对照组相比,经 EPS53 处理显著提高 ERK1/2、JNK1/2 和 p38 的磷酸化水平。此外,与对照组相比,经 EPS53 处理后,ERK1/2、JNK1/2 和 p38 的磷酸化水平分别增加了 64%、231% 和 68%(图 6E)。结果表明,EPS53 通过 MAPK 信号通路刺激巨噬细胞引发免疫反应。
3.3 EPS53 的体内免疫调节活性
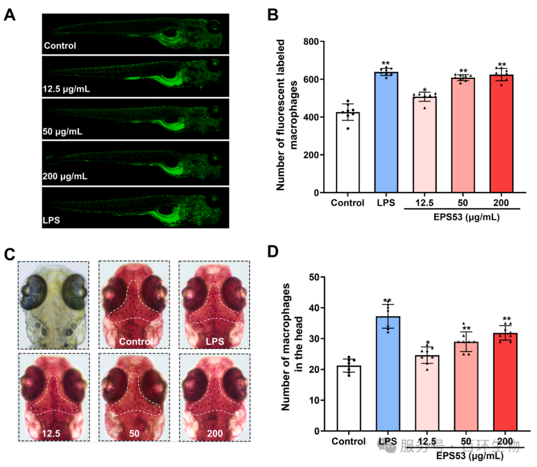
3.3.1 EPS53 对斑马鱼幼鱼体内巨噬细胞数量的影响
利用斑马鱼模型进一步研究 EPS53 的体内免疫活性。本研究采用 Tg(mpeg1:EGFP)转基因斑马鱼品系,评估 EPS53 对斑马鱼幼鱼体内巨噬细胞的影响。与对照组相比,经 EPS53 处理显著增加斑马鱼全身的巨噬细胞数量(p<0.05),尤其是头部区域(图 7A、B),分别增加了 19%、43% 和 47%。值得注意的是,在 200 μg/mL 浓度下,巨噬细胞总数达到最大值,约为 LPS 组的 98%。
图 7. EPS53 对斑马鱼幼鱼体内巨噬细胞数量的影响。(A)暴露于 EPS53 的转基因 Tg(mpeg1:EGFP)斑马鱼体内的巨噬细胞。(B)荧光标记巨噬细胞数量的统计结果。(C)经中性红染色的斑马鱼头部巨噬细胞。(D)头部巨噬细胞数量的统计结果。白色区域标记为阳性细胞。数据以平均值 ± 标准差(mean ± SD)表示。与对照组相比,*p < 0.05,**p < 0.01。
通过中性红染色实验进一步研究 EPS53 对斑马鱼头部巨噬细胞数量的影响。用中性红溶液对斑马鱼幼鱼染色后,获取头部图像,计数头部的巨噬细胞数量。如图 7C、D 所示,与对照组相比,经 12.5、50 和 200 μg/mL 浓度的 EPS53 处理后,巨噬细胞数量显著增加(p<0.05),分别增加了 16%、36% 和 50%。在 200 μg/mL 浓度下,观察到巨噬细胞数量增加,相当于 LPS 组的 84%。
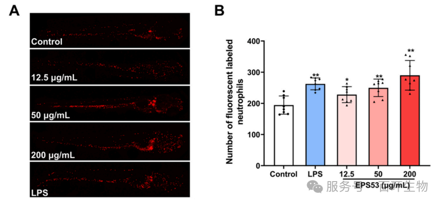
3.3.2 EPS53 对斑马鱼幼鱼体内中性粒细胞数量的影响
利用 Tg(lyz:DsRed)转基因斑马鱼品系,直接观察 EPS53 对斑马鱼幼鱼体内中性粒细胞数量的影响。在 12.5 μg/mL 至 200 μg/mL 的浓度范围内,与对照组相比,EPS53 处理组的中性粒细胞数量显著增加,分别增加了 17%、28% 和 49%(图 8)。在 200 μg/mL 浓度下,EPS53 处理组的中性粒细胞数量达到最大值,略高于 LPS 组。
图 8. EPS53 对斑马鱼幼鱼体内中性粒细胞数量的影响。(A)暴露于 EPS53 的转基因 Tg(lyz:DsRed)斑马鱼体内的中性粒细胞。(B)荧光标记中性粒细胞数量的统计结果。数据以平均值 ± 标准差(mean ± SD)表示。与对照组相比,*p < 0.05,**p < 0.01。
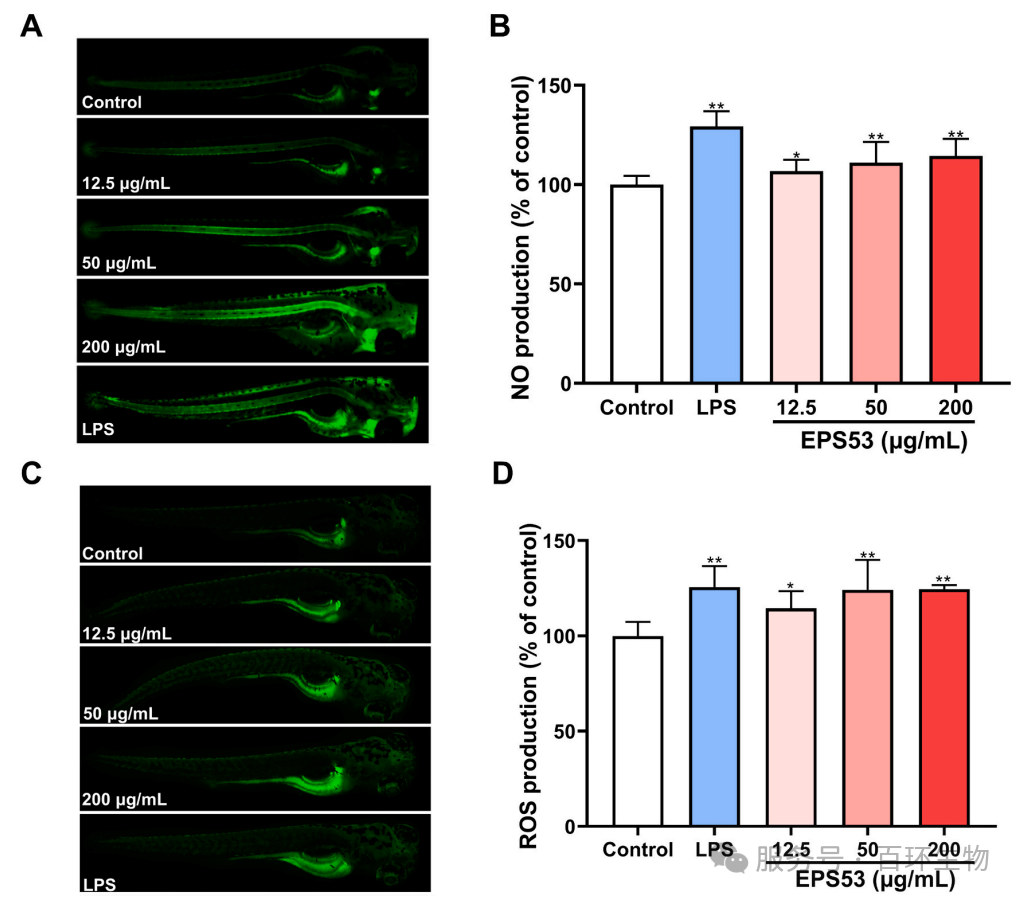
3.3.3 EPS53 对斑马鱼幼鱼体内 NO 和 ROS 生成的影响
本研究采用 DAF-FM DA 和 DCFH-DA 荧光探针,评估 EPS53 对斑马鱼幼鱼体内 NO 和 ROS 水平的影响。经 EPS53(12.5、50 和 200 μg/mL)处理后,在斑马鱼幼鱼体内观察到绿色荧光呈剂量依赖性增加,表明 EPS53 提高 NO 生成量(图 9A)。EPS53 处理组的 NO 水平显著升高,分别为对照组的 1.07 倍、1.11 倍和 1.14 倍。值得注意的是,在 200 μg/mL 浓度下,EPS53 诱导斑马鱼幼鱼体内的 NO 水平达到最高,约为 LPS 组的 88%(图 9B)。
图 9. EPS53 对斑马鱼体内一氧化氮(NO)和活性氧(ROS)生成的影响。(A)暴露于 EPS53 的斑马鱼幼鱼的 NO 染色结果。(B)NO 相对荧光强度的定量分析。(C)暴露于 EPS53 的斑马鱼幼鱼的 ROS 染色结果。(D)ROS 相对荧光强度的定量分析。数据以平均值 ± 标准差(mean ± SD)表示。与对照组相比,*p < 0.05,**p < 0.01。
斑马鱼体内暴露于 EPS53 后,ROS 水平呈现类似趋势。代表斑马鱼幼鱼体内 ROS 水平的绿色荧光与 EPS53 浓度增加呈正相关(图 9C、D)。经 EPS53(12.5、50 和 200 μg/mL)处理后,斑马鱼幼鱼体内的 ROS 水平显著升高,分别为对照组的 1.15、1.24 和 1.25 倍。在 200 μg/mL 浓度下,EPS53 诱导的 ROS 水平达到最大值,与 LPS 组相当。这些结果表明,EPS53 通过提高斑马鱼幼鱼体内的 NO 和 ROS 生成量,发挥潜在的免疫调节作用。
4. 讨论
嗜热链球菌是一种重要的乳酸菌菌株,已与德氏乳杆菌保加利亚亚种一起广泛应用于乳制品工业。近几十年来,嗜热链球菌产生的胞外多糖因其能够改善乳制品的质地并提供有益的健康功效而受到广泛关注。在前期研究中,从嗜热链球菌 XJ53 的发酵乳中分离出均一胞外多糖 EPS53,并鉴定了其重复单元和潜在的免疫活性。本研究进一步探索了 EPS53 的绝对分子量、构象、微观形态、巨噬细胞激活机制和体内免疫调节活性。
在前期研究中,采用配备示差折光检测器的高效凝胶过滤色谱,以不同重均分子量的葡聚糖为标准品,测定 EPS53 的相对分子量。然而,由于 EPS53 的保留时间比所用最高分子量的葡聚糖标准品短,仅能获得重均分子量的最小值(>670 kDa)。本研究采用多检测器高效凝胶过滤色谱测定 EPS53 的绝对分子量。EPS53 的重均分子量为 1464 kDa,数均分子量为 694 kDa,分散度为 2.11。EPS53 的高分子量表明其属于高黏度趋势的胞外多糖家族,因此具有改善食品结构和质地的潜力。EPS53 的重均分子量和数均分子量与源自嗜热链球菌 ZJUIDS-2-01 的 EPS-3A 相似,EPS-3A 的重均分子量为 1380 kDa,数均分子量为 697 kDa,分散度接近 2(Cao 等,2021)。两者均属于分子量分布相对较宽的胞外多糖。据报道,某些嗜热链球菌菌株产生的胞外多糖的分子量受培养基组成和生长条件的影响(Ren 等,2016)。
链构象在多糖的生物活性中起着至关重要的作用,因为它受原子空间排列的影响。由于连接方式、分支、分支度、分子间氢键和静电排斥力的差异,不同的构象可能导致不同的活性(Chen 等,2022)。通过多检测器高效凝胶过滤色谱,获得了 EPS53 的更多构象信息。Rh 和 Mw 以及 [η] 和 Mw 的双对数散点图的线性回归分析均表明,EPS53 在水溶液中呈刚性棒状构象。EPS53 的构象与源自植物乳杆菌 AR307 的胞外多糖 LPE-1 不同。LPE-1 呈无规卷曲结构,重均分子量为 605 kDa,由末端 β- 半乳糖(β-Galp)、α-1,4 - 葡萄糖(α-1,4-Glcp)、-1,4 - 葡萄糖(-1,4-Glcp)、β-1,6 - 半乳糖(β-1,6-Galp)和 β-1,4,6 - 半乳糖(β-1,4,6-D-Galp)残基组成(Feng、Zhang、Lai、Xiong 和 Ai,2021)。尽管具有相同的单糖组成,但由于分子量和糖残基类型的差异,它们的构象也不同。此外,刚果红实验证实 EPS53 中不存在三螺旋结构。具有三螺旋构象的多糖通常表现出优异的免疫活性。由于其高刚性,这些多糖更容易被免疫细胞受体识别(Chen 等,2022;Hua 等,2022;Wang、Jia 等,2020)。然而,与 EPS53 类似,一些缺乏三螺旋结构的多糖也表现出良好的免疫活性,例如源自植物乳杆菌 KX041 的胞外多糖 EPS-1-1 和 EPS-2-1(Xu 等,2019)。推测 EPS-1-1 和 EPS-2-1 的免疫活性可能归因于其部分磷酸化。这表明胞外多糖的免疫活性受多种因素影响,需要进一步探索。
多糖的微观结构在决定其结构特征方面起着至关重要的作用,因为不同的微观结构会导致不同的物理性质。扫描电子显微镜是分析固体材料微观结构的重要工具。扫描电子显微镜分析表明,EPS53 的特征是三维纤维状结构,表面覆盖薄片。这种独特的纤维结构具有增强保水性和黏度的潜力,这是其在食品中应用的关键因素(Huang 等,2022)。Al Nabulsi 等(2022)发现,源自嗜热链球菌 MW879404 的胞外多糖 EPS-S 呈丝状结构,具有微球形态,而 Lobo、Gómez、Font de Valdez 和 Torino(2019)观察到,源自嗜热链球菌 CRL1190 的胞外多糖 EPS1190 呈均匀基质,具有微孔和粗糙结构。不同嗜热链球菌菌株的胞外多糖微观结构的差异可能源于多糖本身的固有结构或制备方法的不同。
目前,大量文献阐明了众多疾病与免疫失调之间的关联,因此迫切需要寻找无副作用的天然免疫调节化合物(Moudgil 和 Venkatesha,2022)。多项研究表明,源自微生物或植物的各种多糖可以通过激活巨噬细胞或促进细胞因子和免疫球蛋白的产生来增强免疫功能(Bahramzadeh、Tabarsa、You、Li 和 Bita,2018;Hou、Liu、Ding、Zhao 和 Hou,2016;Huang 等,2021)。前期研究表明,EPS53 具有增强巨噬细胞吞噬作用和 NO 分泌的能力。本研究进一步研究了 EPS53 在巨噬细胞中的体外免疫调节活性,同时排除了内毒素的影响。
吞噬作用是巨噬细胞的关键生物学功能。受到抗原刺激后,巨噬细胞发生细胞骨架变化,以吞噬和消化外来颗粒。吞噬病原体后,巨噬细胞不仅激活先天免疫,还向 T 和 B 淋巴细胞呈递抗原,启动特异性免疫反应,维持机体稳态。本研究采用激光共聚焦显微镜进一步研究在 EPS 的影响下,巨噬细胞对 FITC 标记葡聚糖的吞噬能力。这一发现与先前通过中性红实验获得的结果一致。活性氧是细胞呼吸的副产品,其强大的氧化性会对脂质、蛋白质和 DNA 造成损伤。然而,它们也作为细胞信使发挥关键作用,并参与免疫调节过程(Mittal、Siddiqui、Tran、Reddy 和 Malik,2013)。研究表明,EPS53 可以增加 RAW264.7 巨噬细胞中 ROS 的生成。细胞因子主要由免疫细胞合成,包括白细胞介素、干扰素和肿瘤坏死因子,在炎症反应中起着关键作用。其中,TNF-α 具有强烈的促炎作用,在炎症和宿主防御机制中起着至关重要的作用(Kalliolias 和 Ivashkiv,2015)。IL-6 参与与自身免疫相关的慢性炎症。IL-1β 是 IL-1 细胞因子家族中广泛研究的强效促炎因子。IL-2 刺激和维持 T 细胞分化和增殖,在免疫反应和抗病毒防御机制中发挥重要作用(Mortezaee 和 Majidpoor,2022)。研究结果表明,EPS53 可以促进包括 TNF-α、IL-2、IL-6 和 IL-1β 在内的细胞因子的产生。这些结果证实了 EPS53 作为一种有前景的免疫调节剂的潜在作用。在研究各种乳酸菌的胞外多糖时,也观察到了类似的发现。例如,源自嗜热链球菌 ZJUIDS-2-01 的 EPS-3A 在 25-100 μg/mL 浓度下,增强巨噬细胞的吞噬能力并刺激 TNF-α 的产生(Xu 等,2022)。同样,源自植物乳杆菌 JLAU103 的 EPS103 在 40-80 μg/mL 浓度下,提高巨噬细胞的吞噬活性并诱导 TNF-α 和 IL-6 的产生(Wang、Fang 等,2020)。此外,源自干酪乳杆菌的胞外多糖在 31.25-500 μg/mL 浓度下,促进 RAW264.7 细胞中 ROS 和 TNF-α 的产生(Xu、Qiao、Peng、Shi 和 Dia,2021)。此外,源自瑞士乳杆菌 LZ-R-5 的 R-5-EPS 在 50-400 μg/mL 浓度下,不仅增强巨噬细胞的吞噬活性,还刺激 TNF-α、IL-6 和 IL-1β 的产生(You 等,2020)。一些胞外多糖在最佳浓度下表现出的免疫活性与阳性对照(LPS)相当甚至更高;然而,其他胞外多糖则未达到这一水平。此外,不同胞外多糖表现出免疫活性所需的浓度范围也有所不同。这些差异主要归因于不同乳酸菌胞外多糖之间的结构特征,如单糖组成、糖残基类型和分子量的差异。因此,有必要进一步探索胞外多糖的结构与其免疫活性之间的关系。
由于多糖的分子量较大,阻碍了其细胞穿透能力,多糖介导的细胞活性调节的初始步骤涉及与模式识别受体(PRRs)的结合。巨噬细胞识别多糖的受体主要包括 Toll 样受体(TLR)、脂多糖受体(CD14)、补体 3 受体(CR3)、清道夫受体(SR)、甘露糖受体(MR)和树突状细胞相关 C 型凝集素 - 1 受体(Dectin-1)(Wang、Liu 和 Zhao,2021)。其中,进化上保守的 TLR 家族尤为突出(Liu、Yin、Zhao 和 Lu,2014)。作为该家族的起始成员,TLR4 在巨噬细胞、单核细胞、中性粒细胞和树突状细胞上表达。已知与 TLR4 受体相互作用的同多糖包括葡聚糖、半乳聚糖和甘露聚糖。通常,含有葡萄糖、半乳糖和甘露糖的多糖通过与 TLR4 受体相互作用,表现出免疫调节活性(Zhang、Qi、Guo、Zhou 和 Zhang,2016)。考虑到 EPS53 由半乳糖和葡萄糖组成,可以推测巨噬细胞可能主要依靠 TLR4 识别 EPS53。结果表明,用 TLR4 抑制剂预处理显著降低巨噬细胞中 NO、TNF-α 和 IL-6 的分泌;然而,使用针对 TLR2 或 TLR7/9 的抑制剂对这些分子的分泌没有影响。此外,蛋白质印迹分析表明,在 EPS53 刺激下,巨噬细胞中 TLR4 蛋白的表达上调。结果验证了 TLR4 作为巨噬细胞识别 EPS53 的主要受体的假设。
尽管巨噬细胞激活涉及多个信号通路,但 NF-κB 激活和 MAPK 磷酸化被认为是与免疫调节密切相关的主要通路。NF-κB 在调节免疫反应和炎症中起着关键作用。在没有免疫刺激的情况下,NF-κB 及其抑制剂(IκBα)被隔离在细胞质中。激活后,外部刺激促进 IκBα 的磷酸化,导致其降解和 p65 转位到细胞核中。这促进靶基因的转录激活,并诱导细胞因子的合成和释放(Jiang 等,2021;Sun 等,2015)。本研究中,免疫荧光染色显示,EPS53 刺激导致 NF-κB p65 转位到细胞核中,并且总体表达上调。用 PDTC 预处理显著降低巨噬细胞中 NO、TNF-α 和 IL-6 的分泌水平。蛋白质印迹分析还显示,EPS53 处理显著提高 NF-κB p65 和 IκBα 的磷酸化水平。这些结果表明,NF-κB 通路参与 EPS53 诱导的巨噬细胞激活。丝裂原活化蛋白激酶(MAPK)信号通路是关键的细胞内信号级联反应,接收来自膜受体的信号并将其转导至细胞核。它由三个亚通路组成:JNK、p38 和 ERK。这些亚通路激活后,可以通过调节下游转录因子影响机体的免疫反应。本研究中,用针对 JNK、ERK 和 p38 的特异性抑制剂预处理巨噬细胞,导致巨噬细胞中 NO、TNF-α 和 IL-6 的分泌水平显著降低。蛋白质印迹结果显示,用 EPS53 刺激巨噬细胞后,三个 MAPK 亚基 ERK、JNK 和 p38 的磷酸化水平增加。这些结果表明,MAPK 通路也参与 EPS53 诱导的巨噬细胞激活。
基于研究结果和现有文献,推测 EPS53 通过 TLR4 识别发挥其免疫调节作用,随后激活 NF-κB 和 MAPK 信号通路。这一系列事件进一步刺激细胞因子(TNF-α、IL-2、IL-1β 和 IL-6)的分泌以及趋化因子(NO 和 ROS)的产生。图 10 说明了 EPS53 诱导巨噬细胞免疫调节的假设分子机制。源自嗜热链球菌 ZJUIDS-2-01 的 EPS-3A 与 EPS53 具有类似的免疫调节机制。然而,巨噬细胞识别这两种多糖所涉及的受体存在细微差异。TLR4 被确定为 EPS53 的主要识别受体,而识别 EPS-3A 需要 TLR4 和 TLR2。Li 等(2022)总结了通过 TLR4 受体激活免疫反应的多糖中的糖基化键模式。这些多糖的糖残基结合位点通常位于 C1、C3、C4 和 C6 位置,并且经常涉及 α/β-1,3、α/β-1,4 和 α/β-1,6 糖基化键。EPS53 由 β-T - 半乳糖(β-T-Galp)、-1,3 - 半乳糖呋喃糖(-1,3-Galf)、α-1,3 - 葡萄糖(α-1,3-Glcp)和 β-1,3,6 - 葡萄糖(β-1,3,6-Glcp)残基组成;而 EPS-3A 由 β-1,3 - 半乳糖(β-1,3-Galp)、β-1,4 - 葡萄糖(β-1,4-Glcp)、α-1,3 - 半乳糖(α-1,3-Galp)、α-1,4 - 鼠李糖(α-1,4-Rhap)、-1,3 - 乙酰氨基半乳糖(-1,3-GalpNAc)和 α-1,4 - 葡萄糖(α-1,4-Glcp)残基组成。因此,推测巨噬细胞通过 TLR4 受体对 EPS53 和 EPS-3A 的识别可能受其单糖组成以及糖基化键类型的影响。
斑马鱼因其具有体型小、繁殖力强、器官发生快以及形态和生理与哺乳动物相似等诸多优点,被广泛用作评估免疫相关生物活性的重要生态和毒理学模型物种(Segner,2008)。本研究进一步利用斑马鱼模型评估 EPS53 的体内免疫活性。在各种免疫细胞中,巨噬细胞可以作为抗原呈递细胞,启动免疫调节,其数量在一定程度上反映个体的免疫功能(Chen 等,2023)。研究发现,EPS53 有效增加斑马鱼幼鱼体内的巨噬细胞数量。中性粒细胞作为抵抗感染的第一道防线,在免疫中起着关键作用。除了趋化性、吞噬作用和脱颗粒等经典杀菌功能外,中性粒细胞还参与细胞因子的产生,并通过与免疫细胞和非免疫细胞的相互作用执行多种细胞活动(Altmann,2019)。EPS53 还可以有效增加斑马鱼幼鱼体内的中性粒细胞数量。NO 和 ROS 是巨噬细胞分泌的关键细胞内信使,在调节宿主免疫中起着关键作用。此外,NO 可以增强巨噬细胞激活,促进炎症因子的释放,从而调节免疫反应过程(Li 等,2021;Wang 等,2022)。此外,ROS 可以对细胞膜上的蛋白质产生影响,并通过强大的氧化性清除病原体。研究发现,EPS53 可以增加斑马鱼幼鱼体内 NO 和 ROS 的产生。斑马鱼实验证实,EPS53 具有显著的免疫刺激作用。然而,本研究中,由于受精后 72 小时的斑马鱼性腺尚未发育,因此将其用作实验模型,需要进一步研究 EPS53 在不同性别斑马鱼中的免疫调节作用。
5. 结论
本研究确定 EPS53 的重均分子量、数均分子量和分散度分别为 1464 kDa、694 kDa 和 2.11。其在水溶液中呈棒状构象,表现出三维纤维状结构,表面覆盖薄片。此外,发现 EPS53 通过 TLR4 依赖性 NF-κB/MAPK 信号通路,增强巨噬细胞的吞噬作用以及 ROS 和细胞因子的分泌。巨噬细胞对 EPS53 的识别主要依赖 TLR4 受体,这可能与 EPS53 的单糖组成和糖基化模式密切相关。此外,观察到 EPS53 增加斑马鱼幼鱼体内巨噬细胞和中性粒细胞的数量以及 NO 和 ROS 的产生。体外和体内实验均有效证明了 EPS53 的免疫调节活性。因此,EPS53 有潜力被开发为有用的食品佐剂或临床免疫调节剂。未来的研究将进一步利用其他体内模型验证 EPS53 的免疫调节活性,并通过体外和体内模型探索其构效关系,特别是关注分子量与免疫调节活性之间的关系。
