业务咨询
摘要
从射干中分离出一种未公开的多糖 BCP80-2。结构研究表明,BCP80-2 由十种单糖残基组成。体内活性实验显示,BCP80-2 能显著抑制斑马鱼的肿瘤生长、转移和血管生成。机制研究表明,BCP80-2 通过抑制 FAK 信号通路来抑制 HepG2 细胞的迁移。此外,BCP80-2 还能激活免疫调节功能,上调共刺激分子 CD40、CD86、CD80 和 MHC-II 的分泌。总之,BCP80-2 通过靶向 FAK 信号通路和激活 CD40 诱导的适应性免疫来抑制肿瘤进展。
1. 引言
癌症因其高发病率和死亡率已成为全球重大的健康问题(Maomao 等,2022;Mattiuzzi 和 Lippi,2019;Sung 等,2021)。多糖是复杂的碳水化合物聚合物,广泛存在于植物、微生物、真菌、藻类和动物等天然来源中(Zhao、Yan、Wang、Li 和 Zhao,2020)。多糖通常由十个以上连接的单糖组成,分子量较大,通常在数万或更高(Wang 等,2021)。这些物质在各种生物活性中发挥着关键作用,并具有潜在的药理作用,如抗肿瘤、抗氧化、抗糖尿病、抗病毒、降血脂和免疫调节等特性。这些特性可用于治疗多种疾病(Luthuli 等,2019;Yin、Zhang 和 Li,2019;Zeng、Li、Chen 和 Zhang,2019)。多糖可以通过增强机体的免疫反应和逆转肿瘤的免疫抑制微环境来抑制肿瘤生长(Dong、Guo、Han、He 和 Wang,2022)。
射干是鸢尾科射干属多年生草本植物,在中国各地广泛分布(Woźniak 和 Matkowski,2015)。射干的干燥根茎作为一种传统中药,具有清热、解毒、化痰、利咽、散瘀消结的功效(Patel,2023;Zhang 等,2016)。这些功效归因于其化学成分,包括黄酮类、挥发油、酚酸类、甾体类和三萜类化合物(Chen 等,2014;Song、Liu、Yan、Lu 和 Cheng,2018;Wu 和 Xu,1992)。多项研究表明,射干提取物具有抗肿瘤活性,从中分离出了鸢尾黄素和鸢尾苷等黄酮类化合物(Liu 等,2012;Liu 等,2019)。此外,Chen 等的研究表明,射干水提取物能抑制小鼠肿瘤生长(Chen 等,2013)。而且,Duan 等从射干中鉴定并表征了两种多糖 BCP-A1 和 BCP-B1,发现这两种多糖均具有抗补体活性(Duan 等,2022)。尽管射干水提取物的抗肿瘤作用已为人所知,但其抗肿瘤活性的具体成分和潜在机制仍不清楚。因此,从射干中纯化具有抗肿瘤特性的多糖可能为开发新型抗肿瘤药物提供新的机会。
植物多糖主要通过抑制细胞迁移和生长、诱导细胞凋亡、增强免疫功能以及与化疗药物协同作用等方式来阻碍肿瘤的形成和进展(Yu、Shen、Song 和 Xie,2018)。黏着斑激酶(FAK)是一种非受体酪氨酸激酶,通过调节血管生成、生长因子信号传导、细胞周期进展以及免疫抑制性肿瘤微环境的形成等多种细胞过程,在癌症扩散和转移中发挥着关键作用(Chuang 等,2022;Roy-Luzarraga 和 Hodivala-Dilke,2016;Sulzmaier、Jean 和 Schlaepfer,2014)。FAK 在多种实体瘤中过表达,这与癌症患者的不良预后相关(Zhou、Yi 和 Tang,2019)。因此,开发靶向 FAK 的新型抗癌药物是治疗多种癌症的一种有前景的方法。
CD40 是肿瘤坏死因子(TNF)受体超家族的成员,在抗原呈递细胞(APCs)中高度上调,包括树突状细胞(DCs)、B 细胞、巨噬细胞和各种非免疫细胞(Bullock,2022;Vonderheide,2020)。CD40 的激活会促进主要组织相容性复合体(MHC)分子和其他共刺激分子(包括 CD86 和 CD80)以及相应细胞因子白细胞介素 -12a(IL-12a)和干扰素 γ(IFN-γ)的释放。进而触发抗原呈递机制(Beatty、Li 和 Long,2017;Rameshbabu、Labadie、Argulian 和 Patnaik,2021)。CD40 介导的树突状细胞成熟可导致 IL-12 的分泌,进而激活 T 细胞和自然杀伤(NK)细胞介导的抗肿瘤作用(Ma 和 Clark,2009)。此外,CD40 可以激活肿瘤相关巨噬细胞(TAMs),将其从促肿瘤的 M2 型巨噬细胞转化为抗肿瘤的 M1 型巨噬细胞(Enell Smith、Deronic、Hägerbrand、Norlén 和 Ellmark,2021;Ma 和 Clark,2009)。另外,巨噬细胞表面 CD40 的激活通过释放一氧化氮(NO)、肿瘤坏死因子-α(TNF-α)或抗体依赖的细胞毒性(ADCC)来促进抗肿瘤作用(Schoenberger、Toes、van der Voort、Offringa 和 Melief,1998)。CD40 激活可以通过凋亡和 ADCC 等抗肿瘤作用直接诱导杀瘤活性,或通过抗肿瘤免疫细胞反应间接阻碍肿瘤生长(Djureinovic、Wang 和 Kluger,2021)。因此,开发靶向 CD40 的激动剂对于癌症治疗具有重要意义。
鉴于癌症的高死亡率和治疗挑战,以及射干在肿瘤治疗中的应用,本研究的目的是分离和获得均一多糖,并探索其作为抗肿瘤药物的潜力及其潜在机制。从射干的根中提取并精制得到均一多糖 BCP80-2。通过核磁共振(NMR)、单糖组成和甲基化分析对其结构进行了表征。在评估了 BCP80-2 的体外和体内抗癌活性后,进一步研究了其抗肿瘤作用的潜在分子机制。
2. 材料与方法
略。
3. 结果与讨论
3.1 BCP80-2 的纯化和单糖组成分析
通过热水提取和乙醇沉淀从射干的根中获得粗多糖 BC80,其产率相对于原料为 0.8%。BC80 通过 DEAE-FF 柱纯化,用水、0.05 M NaCl 和 0.15 M NaCl 洗脱得到三个组分 BC80-1、BC80-2 和 BC80-3(图 1A)。经 Sephadex G-75 进一步纯化得到 BCP80-2,其相对于粗多糖的产率为 0.95%。高效凝胶渗透色谱(HPGPC)分析结果显示 BCP80-2 呈现单一对称峰,表明 BCP80-2 是均一多糖(图 1B)。紫外光谱还显示 BCP80-2 在 260 或 280 nm 处无吸收峰,表明 BCP80-2 不含任何蛋白质或核酸(图 S1B)。与单糖标准品相比,BCP80-2 由甘露糖、鼠李糖、半乳糖、葡萄糖、木糖和阿拉伯糖组成,摩尔比为 1.00:3.16:4.69:5.06:6.82:22.61(图 1C)。
3.2 BCP80-2 的绝对分子量分析
采用高效凝胶渗透色谱 - 多角度激光光散射 - 示差折光检测(HPGPC-MALS-RI)法测定 BCP80-2 的精确分子量,该方法是测定大分子分子量的常用技术(Tang、Li、Yin 和 Nie,2021)。测试结果显示,BCP80-2 的分子量参数 Mw、Mz 和 Mn 分别为 1.48×10⁴ g/mol、1.49×10⁴ g/mol 和 1.47×10⁴ g/mol(图 4B)。BCP80-2 的 Mw/Mn 和 Mz/Mn 分别为 1.01 和 1.02,其均方根半径矩 Rn、Rw 和 Rz 分别为 11.9、12.7 和 13.6 nm(图 S1D)。此外,BCP80-2 较窄的分子量分布表明它是均一多糖,这与 HPGPC 研究结果一致。
3.3 BCP80-2 的结构分析
甲基化及后续的 GC-MS 检测是鉴定多糖糖苷键类型的主要分析方法(Zhang、Li、Zhou、Bao 和 Xu,2020)。在傅里叶变换红外光谱(FT-IR)中,甲基化衍生物在 3410 cm⁻¹ 处无明显吸收峰,表明 BCP80-2 已完全甲基化(图 S1C)。根据 GC-MS 数据,BCP80-2 由十种部分甲基化的醇乙酸酯(PMAAs)组成,表明 BCP80-2 由十种糖残基片段组成。
根据 GC-MS 分析和 NMR 数据的结果,确定了 BCP80-2 中每个糖残基的化学位移和连接顺序。BCP80-2 的 ¹H 和 ¹³C NMR 谱中存在十组质子(4.48-5.28 ppm)和碳(97.7-109.3 ppm)的异头碳信号(图 2A-B)。174.8 和 20.1 ppm 处的碳信号以及 2.08 ppm 处的质子信号表明 BCP80-2 含有乙酰基。NMR 谱和 GC-MS 数据的结果一致,表明 BCP80-2 由十一种糖残基组成,标记为 A、B、D、E、F、G、I、J、K、K' 和 L,其中 K' 表示 K 残基被乙酰化形成乙酰氧基。
3.4 BCP80-2 的构象分析
刚果红由于能够与具有三螺旋结构的多糖形成复合物,常被用于评估多糖的结构特征(Wang 等,2023)。随着 NaOH 浓度的增加,刚果红与 BCP80-2 复合物的最大吸收波长(λmax)缓慢增加,然后停止变化,表明 BCP80-2 不含三螺旋结构(图 4A)。
v 值和 K 值从均方根半径对摩尔质量的图中获得。v 值为 0.2-0.4 表示聚合物在溶液中具有紧密的线圈链构象,0.3 为球形,0.5-0.6 为柔性无规线团,0.6-1.0 为刚性棒。计算得出 BCP80-2 的 v 值为 0.59±0.08,表明其在 0.1 M NaCl 溶液中溶解时呈现柔性无规线团构象(图 4C)。
3.5 BCP80-2 的抗肿瘤活性
3.5.1 BCP80-2 在体内抑制肿瘤生长
文献报道一些多糖,如香菇多糖和黄芪多糖,具有抗癌活性。通过斑马鱼抗肿瘤评估模型研究了 BCP80-2 在体内的肿瘤抑制活性。首先,研究了 BCP80-2 对斑马鱼胚胎的毒性,100、200 和 400 μg/mL 的剂量未导致斑马鱼死亡,表明 400 μg/mL 的最大浓度相对安全。然后,在安全浓度下研究了 BCP80-2 对斑马鱼肿瘤的影响。斑马鱼肿瘤异种移植模型中的红色荧光强度和焦点数量指示肿瘤生长和扩散(图 5A)。随着 BCP80-2 浓度的增加,荧光强度分别降低了 30.7%(100 μg/mL)、44.3%(200 μg/mL)和 69.0%(400 μg/mL)。同时,斑马鱼体内红色荧光焦点数量分别降至对照组的 70.6%(100 μg/mL)、52.9%(200 μg/mL)和 34.1%(400 μg/mL)(图 5B-C)。总之,BCP80-2 在体内抑制了肿瘤生长和扩散。
图 5. BCP80-2 在斑马鱼中的生物学活性。(A)将移植了 HepG2 细胞的斑马鱼暴露于 BCP80-2 中 48 小时,并用共聚焦显微镜拍摄图像。阳性对照为香菇多糖(400 μg/mL)。(B- C)对斑马鱼体内红色荧光的强度和焦点数量进行统计分析(每组 n=25)。(D)BCP80-2 处理 48 小时后,用共聚焦显微镜拍摄转基因斑马鱼的节间血管(ISVs)。本实验的阳性对照为苹果酸舒尼替尼(S. M.,1 μg/mL)。(E)对斑马鱼的血管长度进行统计分析(每组 n=25)。
3.5.2 BCP80-2 抑制斑马鱼的血管生成
肿瘤扩散与肿瘤组织内的血管生成密切相关(De Palma、Biziato 和 Petrova,2017)。由于 BCP80-2 显著抑制了斑马鱼的肿瘤增殖和转移,随后使用转基因斑马鱼 Tg (fli1:EGFP) 研究了 BCP80-2 的抗血管生成作用。随着 BCP80-2 浓度的增加,斑马鱼的节间血管生成率分别为 94.5%(100 μg/mL)、83.6%(200 μg/mL)和 73.4%(400 μg/mL),表明 BCP80-2 剂量依赖性地抑制斑马鱼的血管生成(图 5D-E)。
3.5.3 BCP80-2 的体外抗肿瘤活性
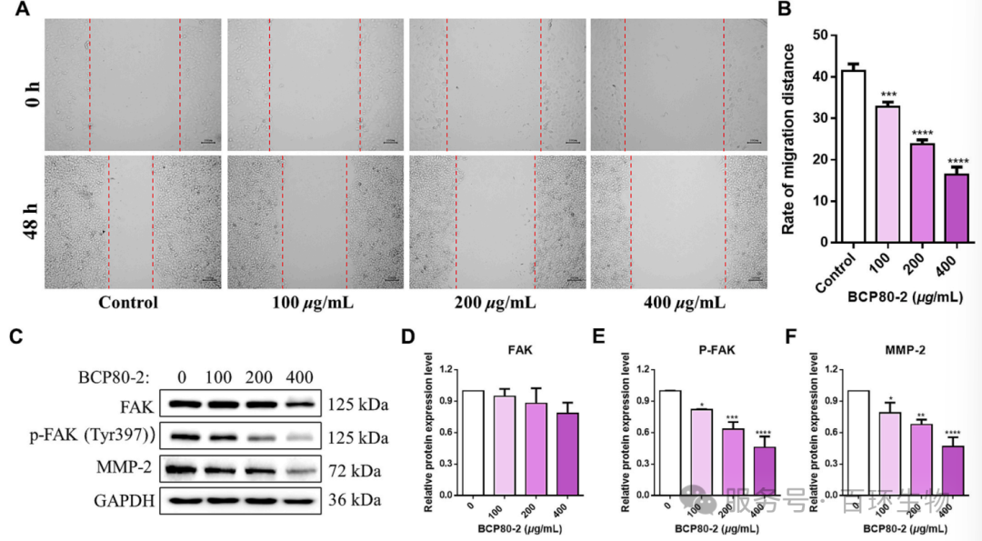
由于 BCP80-2 在体内具有抗肿瘤活性,通过检测细胞增殖和迁移能力进一步研究了 BCP80-2 的体外抗肿瘤活性。BCP80-2 处理后 HepG2 细胞的存活率分别为 94.5%(200 μg/mL)、86.2%(400 μg/mL)和 81.5%(800 μg/mL),表明 BCP80-2 轻微抑制肿瘤细胞增殖(图 S6)。除了细胞增殖外,细胞迁移也是促进癌症发生和发展的重要因素(Duff 和 Long,2017)。因此,随后研究了 BCP80-2 对肿瘤细胞迁移的影响。结果显示,BCP80-2 的迁移率与剂量浓度成反比,分别降低了 16.2%(100 μg/mL)、23.8%(200 μg/mL)和 34.4%(400 μg/mL),表明 BCP80-2 显著抑制肿瘤迁移(图 6A-B)。因此,BCP80-2 的抗肿瘤作用与细胞迁移高度相关,而与细胞增殖无关。
图 6. BCP80-2 通过抑制 FAK 信号通路抑制细胞迁移能力。(A)用倒置显微镜拍摄 BCP80-2 处理后 0 小时和 48 小时 HepG2 细胞的划痕图像(比例尺 = 100 μm)。(B)BCP80-2 处理后细胞迁移率的定量结果。(C)HepG2 细胞与 BCP80-2 孵育 48 小时后,通过免疫印迹法测定 FAK、磷酸化 FAK(Tyr397)和基质金属蛋白酶 -2(MMP-2)的含量。甘油醛 -3- 磷酸脱氢酶(GAPDH)用作内参。(D- F)FAK、磷酸化 FAK(Tyr397)和 MMP-2 蛋白表达水平的统计结果。
3.5.4 BCP80-2 通过抑制 FAK 信号通路抑制细胞迁移
FAK 是一种酪氨酸激酶,是多种生物学过程(包括细胞活力、迁移和浸润)的关键调节因子。由于 BCP80-2 显著抑制细胞迁移,通过蛋白质印迹法测定细胞侵袭和迁移标志物 FAK、磷酸化 FAK(Tyr397)和基质金属蛋白酶 -2(MMP-2)的含量,以探索 BCP80-2 抑制细胞转移的机制(图 6C)。随着 BCP80-2 浓度的增加,磷酸化 FAK(Tyr397)的含量分别是对照组的 0.82、0.63 和 0.46 倍,MMP-2 的含量分别是对照组的 0.79、0.68 和 0.47 倍(图 6D-E)。总之,BCP80-2 的浓度与 FAK 和 MMP-2 的表达呈反比,表明 BCP80-2 通过抑制 FAK 信号通路来抑制 HepG2 细胞迁移。
3.6 BCP80-2 的免疫调节活性
3.6.1 BCP80-2 激活 RAW264.7 细胞的免疫调节活性
多糖可以通过刺激免疫系统中的巨噬细胞来杀死微生物、寄生虫和肿瘤细胞。一氧化氮(NO)的释放是巨噬细胞激活的重要标志(Li 等,2022;Yin 等,2019)。采用 CCK-8 法和 Griess 法检测 BCP80-2 对 RAW264.7 细胞存活率和 NO 释放的影响(图 S7)。不同浓度 BCP80-2 处理后的 NO 释放量分别为 20.6 μM(6.25 μg/mL)、49.9 μM(25 μg/mL)和 62.2 μM(100 μg/mL)(图 7A)。此外,BCP80-2(100 μg/mL)处理后的 NO 释放量显著高于 LPS(48.6 μM)处理组。结果表明,BCP80-2 可以剂量依赖性地诱导 NO 释放,且不引起细胞毒性,说明 BCP80-2 可以激活 RAW264.7 细胞。
图 7. BCP80-2 激活 RAW264.7 细胞和 DC2.4 细胞的免疫调节活性。BCP80-2 处理 48 小时后,RAW264.7 细胞(A)和 DC2.4 细胞(B)的一氧化氮(NO)释放量。
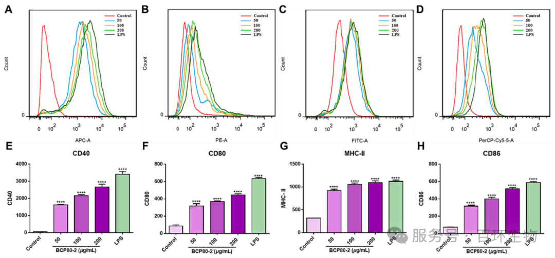
CD40 是一种共刺激分子,是激活抗肿瘤免疫细胞的关键(Djureinovic 等,2021)。通过流式细胞术检测 RAW264.7 细胞中 CD40 的含量(图 8A)。随着 BCP80-2 浓度的增加,BCP80-2 处理后 RAW264.7 细胞中 CD40 的表达分别是对照组的 4.3、15.4 和 26.5 倍。此外,激活的 CD40 可以通过上调 MHC-II 和共刺激分子 CD80 和 CD86 的水平来诱导抗肿瘤免疫反应(Yang 等,2019)。采用流式细胞术进一步检测 RAW264.7 细胞中 CD80、MHC-II 和 CD86 的含量(图 8C-D)。实验结果显示,CD80 的表达分别增加到对照组的 1.3、1.9 和 2.6 倍,MHC-II 水平分别是对照组的 1.2、2.2 和 3.0 倍,CD86 水平分别是对照组的 1.2、1.9 和 3.4 倍(图 8E-H)。总之,BCP80-2 显著提高了 RAW264.7 细胞的免疫调节活性。
图 8. BCP80-2 促进 RAW264.7 细胞表面标志物分子的表达。(A- D)BCP80-2 处理 24 小时后,通过流式细胞术检测 CD40、CD80、主要组织相容性复合体 -II(MHC-II)和 CD86 的含量。(E- H)RAW264.7 细胞中 CD40、CD80、MHC-II 和 CD86 水平的统计分析。
3.6.2 BCP80-2 激活 DC2.4 细胞的免疫调节活性
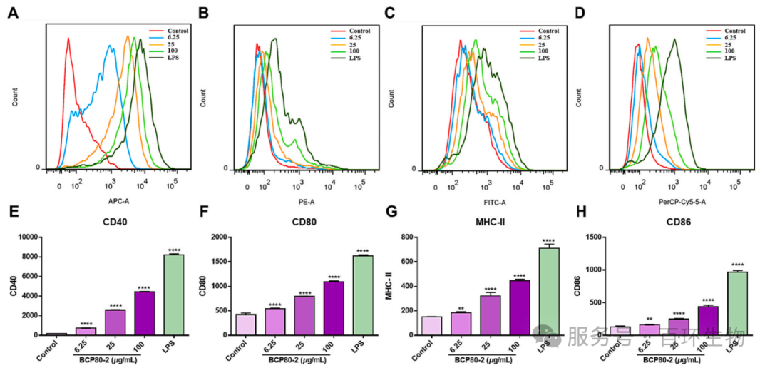
由于树突状细胞(DCs)的成熟和激活在诱导宿主免疫中起着重要作用,进一步探索了 BCP80-2 在 DC2.4 细胞免疫调节活性中的作用(Hargadon、Forrest 和 Reddy,2012)。通过 CCK-8 法确定 BCP80-2 对 DC2.4 细胞的安全剂量(图 S7)。BCP80-2 处理后 DC2.4 细胞的 NO 水平分别为 16.7 μM(50 μg/mL)、26.0 μM(100 μg/mL)和 31.3 μM(200 μg/mL)(图 7B)。同时,随着 BCP80-2 浓度的升高,DC2.4 细胞表面 CD40、CD80、CD86 和 MHC-II 的含量显著增加(图 9A-D)。其中,BCP80-2 处理组中 CD40 的表达分别增加到对照组的 28.2、37.3 和 46.3 倍,CD80 水平分别增加到对照组的 3.6、4.2 和 5.1 倍,MHC-II 的表达分别增加到对照组的 2.8、3.3 和 3.4 倍,CD86 水平分别增加到对照组的 4.3、5.5 和 7.1 倍(图 9E-H)。总之,BCP80-2 剂量依赖性地促进 NO 释放和表面标志物分子的表达,表明 BCP80-2 可以激活 DC2.4 细胞的免疫活性。
图 9. BCP80-2 促进 DC2.4 细胞表面标志物分子的表达。(A- D)BCP80-2 处理 24 小时后,通过流式细胞术检测 CD40、CD80、主要组织相容性复合体 -II(MHC-II)和 CD86 的含量。(E- H)DC2.4 细胞中 CD40、CD80、MHC-II 和 CD86 水平的统计分析。
4. 讨论
癌症是全球范围内一种普遍且致命的疾病(Xie 等,2020)。化疗是癌症的主要治疗方法。然而,大多数化疗药物具有毒性和副作用,这凸显了在癌症治疗领域开发毒性更低、副作用更小的新药的迫切需求(Guo 等,2022)。许多多糖,如香菇多糖、人参多糖、当归多糖和黄芪多糖,已被证明具有抗肿瘤特性(Du、Wan、Huang、Yang 和 He,2022;Qu 和 Dong,2022;Zeng 等,2019)。香菇多糖和人参多糖常被用作癌症的辅助治疗药物(Bian 等,2023;Ina、Kataoka 和 Ando,2013)。多项研究报道了源自射干的黄酮类化合物(如鸢尾黄素和鸢尾苷)的抗肿瘤药理作用。此外,射干作为一种传统中药,具有散瘀消结的功效。其水提取物已被证明具有抗肿瘤活性(Zhang 等,2016)。因此,从射干中提取和分离多糖可能会产生有前景的新型癌症治疗分子。
在本研究中,从射干中提取并精制得到一种未公开的均一多糖 BCP80-2,并对其结构进行了表征。研究调查了 BCP80-2 在体外和体内的抗肿瘤活性及机制。BCP80-2 浓度依赖性地抑制斑马鱼的肿瘤生长、扩散和血管生成。肿瘤的进展和扩散与癌细胞的移动和迁移密切相关,并且在很大程度上依赖于癌组织中的血管生成。因此,抑制癌细胞迁移和血管生成对于控制癌症进展至关重要。机制分析表明,BCP80-2 不是通过抑制肿瘤细胞增殖,而是通过抑制肿瘤细胞迁移来发挥抗肿瘤作用。众所周知,FAK 信号通路与癌症的侵袭和转移密切相关(Zhang 等,2023;Zhou 等,2019)。为了研究 BCP80-2 抑制肿瘤细胞迁移的分子机制,我们进一步研究了 BCP80-2 在 FAK 信号通路中的作用。结果表明,BCP80-2 显著抑制 FAK 的磷酸化。此外,FAK 可以通过上调 MMP-2 水平来促进多种肿瘤的侵袭和转移(Cho 等,2018;Mon、Ito、Senga 和 Hamaguchi,2006)。同样,本研究发现 BCP80-2 显著降低了 MMP-2 的表达。总之,BCP80-2 通过抑制 FAK 磷酸化和 MMP-2 表达来阻碍肿瘤细胞转移。
除了通过 FAK 信号通路抑制肿瘤迁移外,BCP80-2 还能够通过触发 CD40 介导的细胞凋亡和 ADCC 直接阻碍肿瘤生长,或通过引发抗肿瘤免疫细胞反应间接阻碍肿瘤生长(Djureinovic 等,2021)。CD40 是一种具有良好特性的共刺激分子,可以刺激巨噬细胞转化为杀瘤细胞并发挥抗肿瘤作用(Choi 等,2020)。本研究表明,BCP80-2 不仅激活 RAW264.7 巨噬细胞表面的 CD40,还增强了其他与 CD40 相关的共刺激因子(包括 CD80、CD86 和 MHC-II)的表达。此外,树突状细胞中 CD40 的激活可以增加共刺激分子的数量并促进抗肿瘤 T 细胞的激活(Vonderheide,2020)。同样,BCP80-2 也激活 DC2.4 细胞表面的 CD40,同时增强其他共刺激因子(包括 CD80、CD86 和 MHC-II)的表达。总之,BCP80-2 是一种潜在的 CD40 激动剂,可以通过 CD40 激活巨噬细胞和树突状细胞,从而增强抗肿瘤 T 细胞的激活并清除癌细胞,进而阻碍肿瘤进展。
5. 结论
总之,从传统药用植物射干中纯化得到一种未被报道的多糖 BCP80-2,其分子量为 1.48×10⁴ g/mol。NMR 和 GC-MS 数据分析表明,BCP80-2 由十种糖残基片段组成。BCP80-2 在 NaCl 溶液中呈现柔性无规线团构象。功能研究表明,BCP80-2 显著抑制斑马鱼的肿瘤生长、扩散和血管生成。此外,BCP80-2 抑制 HepG2 细胞的迁移,降低磷酸化 FAK 和 MMP-2 的水平,刺激 RAW264.7 细胞和 DC2.4 细胞中 NO 的释放,并上调共刺激因子 CD40、CD80、CD86 和 MHC-II 的水平。机制研究表明,BCP80-2 通过靶向 FAK 信号通路和激活 CD40 依赖性适应性免疫来抑制肿瘤生长。
