业务咨询
摘要
草莓中的生物活性化合物已被证实具有多种健康益处。本研究旨在从抗氧化能力、多酚谱和化学元素含量方面,对罗马娜草莓品种的甲醇提取物进行化学表征。此外,以秀丽隐杆线虫为实验模型,在体内评估该提取物的潜在毒性、对 β 淀粉样蛋白(Aβ)生成及氧化应激的影响。结果显示,该提取物富含酚类化合物(主要为鞣花酸和天竺葵素 - 3 - 葡萄糖苷)和矿物质(钾、镁、磷和钙)。100、500 或 1000 μg/mL 的草莓提取物处理未表现出毒性;相反,该提取物能延缓 Aβ 诱导的瘫痪、减少 Aβ 聚集并预防氧化应激。通过 RNAi 技术探究潜在分子机制发现,DAF-16/FOXO 和 SKN-1/NRF2 信号通路至少部分参与了上述作用。
关键词
浆果;抗氧化剂;花青素;矿物质;RNA 干扰;活性氧(ROS)
罗马娜草莓甲醇提取物在秀丽隐杆线虫体内实验模型中对抗淀粉样蛋白毒性和氧化应激的作用机制总结:该提取物改善了线虫中阿尔茨海默病(AD)的相关标志物,即氧化应激和 β 淀粉样蛋白(Aβ)聚集;这些作用至少部分由两个主调控因子 ——DAF-16/FOXO 和 SKN-1/NRF2 信号通路介导。
1 引言
大量研究证实,食用蔬菜和水果对健康有益,且这种摄入与多种慢性疾病风险降低密切相关(Wallace 等人,2020)。草莓(Fragaria × ananassa)属于浆果类,富含生物活性化合物和植物化学物质,具有多种健康特性(Battino 等人,2021;Giampieri 等人,2017)。草莓含有多种酚类化合物,包括类黄酮(尤其是花青素)和酚酸,还富含维生素(维生素 C 和叶酸)和矿物质,是对人类健康极具价值的水果。事实上,已有充分证据支持草莓在对抗炎症和氧化相关疾病(如心血管疾病和多种癌症)中的作用(Battino 等人,2021;Cianciosi 等人,2019;Giampieri 等人,2018)。
罗马娜草莓品种(AN99.78.51)在农艺学上具有重要价值,其对非熏蒸土壤适应性强,可在亚得里亚海中部至欧洲中北部的气候条件下露天种植,且抗病性良好(Forbes-Hernández 等人,2017)。其早熟特性和优良的营养品质也受到种植者和消费者的青睐(Forbes-Hernández 等人,2017)。罗马娜草莓还兼具高花青素含量和强抗氧化能力,且维生素 C、叶酸和黄酮醇含量丰富,因此有望带来显著的健康益处。已有研究表明,该品种在体外可改善脂质代谢和氧化还原状态(Forbes-Hernández 等人,2017)、促进白色脂肪细胞向棕色样脂肪细胞转化(Forbes-Hernández 等人,2020),并对子宫肌瘤具有预防和 / 或治疗作用(Giampieri 等人,2019)。尽管有大量证据支持食用草莓的健康益处,但关于该水果在认知相关疾病(如痴呆症,包括阿尔茨海默病)中作用的研究尚较为缺乏。阿尔茨海默病约占痴呆症病例的 60%-80%,全球预计有超过 3500 万人受其影响(Robinson 等人,2017)。阿尔茨海默病是一种与年龄相关的疾病,随着全球人口老龄化加剧,患者数量有望持续增加。该疾病会引发运动能力下降、记忆力减退等多种健康问题,其相关机制常与大脑中的炎症和氧化应激相关(Querfurth 和 LaFerla,2010)。
秀丽隐杆线虫已被广泛用于筛选阿尔茨海默病候选药物及探究其分子机制(Paul 等人,2020)。同时,该线虫也常用于分析食品化合物的潜在毒性或生物医学应用(包括抗阿尔茨海默病相关研究)(Shen 等人,2018)。据我们所知,目前尚未有关于草莓在秀丽隐杆线虫阿尔茨海默病模型中应用的研究报道。阿尔茨海默病的药物治疗选择非常有限,而已有充分证据表明草莓对炎症和氧化应激相关疾病具有防护作用。因此,本研究旨在对罗马娜草莓甲醇提取物进行表征(包括抗氧化能力、多酚谱和化学元素含量),并以秀丽隐杆线虫为实验模型,评估该提取物的潜在毒性以及对阿尔茨海默病关键特征(β 淀粉样肽生成和氧化应激)的影响。
2 材料与方法
2.1 化学试剂
所有试剂均为分析纯,购自 Sigma-Aldrich 公司(美国密苏里州圣路易斯市)、Thermo Fisher 公司(美国马萨诸塞州沃尔瑟姆市)、Roche 公司(瑞士巴塞尔市)或 Merck 公司(德国达姆施塔特市)。双蒸去离子水由 Millipore 公司(美国马萨诸塞州米尔福德市)的 Milli-Q 纯化系统制备。
2.2 植物材料与甲醇提取
植物材料的收集和甲醇提取按照先前描述的方法进行(Forbes-Hernández 等人,2017)。简要步骤:罗马娜草莓果实采自意大利马尔凯理工大学农学院的实验田;取 50 g 果实,加入 100 mL 甲醇 / Milli-Q 水 / 浓甲酸(80:20:0.1,v/v/v)混合溶液,使用 Ultraturrax T25 匀浆机(德国 IKA 实验室技术公司)匀浆 2 分钟;将悬浮液在室温避光条件下用磁力搅拌器(意大利 VELP Scientifica 公司)搅拌 2 小时以最大化提取效率;随后将混合物在 2400g 条件下离心 15 分钟,重复两次以沉淀固体;上清液通过 0.45 μm Minisart 滤膜(意大利 PBI 国际公司)过滤;甲醇提取物经旋转蒸发仪浓缩干燥后,分装并于 - 80℃储存;干燥后的提取物用无菌水适当稀释后使用,所有线虫实验均采用 100、500 和 1000 μg/mL 三种浓度的提取物。
2.3 总抗氧化能力(TAC)评估
采用 1,1 - 二苯基 - 2 - 三硝基苯肼(DPPH)自由基清除法、2,2'- 联氮 - 双 -(3 - 乙基苯并噻唑啉 - 6 - 磺酸)(ABTS)自由基清除法和铁离子还原抗氧化能力(FRAP)法,评估草莓甲醇提取物的抗氧化特性(Forbes-Hernández 等人,2017)。FRAP 实验按照先前发表的方案进行(Deighton 等人,2000):该实验评估样品还原铁离子与 2,4,6 - 三吡啶基 - s - 三嗪(TPTZ)形成的复合物的能力,反应在酸性 pH 条件下进行,在 593 nm 波长处测定吸光度。DPPH 法按照 Kumaran 和 Karunakaran(2007)提出的方案进行:基于分光光度法测定 DPPH 自由基的还原程度,该自由基呈紫色,与抗氧化化合物反应后颜色逐渐褪去,在 517 nm 波长处测定褪色程度。ABTS 实验遵循 Re 等人(1999)描述的方案:基于抗氧化化合物灭活 ABTS 自由基荧光的能力,在 734 nm 波长处测定的吸光度值与抗氧化能力呈负相关。所有测定至少重复三次,使用 Synergy Neo2 酶标仪(美国 Biotek 公司)测定吸光度,结果以每克干燥提取物(DE)的 Trolox 当量(μmol)表示。
2.4 总酚和总黄酮含量测定
总酚含量采用福林 - 乔卡法(Singleton 等人,1999)测定:提取物与福林 - 乔卡试剂反应 5 分钟后,加入碳酸钠(Na₂CO₃)溶液,在室温避光条件下孵育 2 小时,在 760 nm 波长处测定吸光度。总黄酮含量按照先前发表的方法测定(Forbes-Hernández 等人,2017;Zhishen 等人,1999):样品与亚硝酸钠(NaNO₂)反应 6 分钟后,加入三氯化铝六水合物(AlCl₃・6H₂O),5 分钟后加入氢氧化钠(NaOH)溶液,在 510 nm 波长处测定吸光度。使用 Synergy Neo2 酶标仪(美国 Biotek 公司)测定吸光度,总酚含量结果以每克干燥提取物的没食子酸当量(mg)表示,总黄酮含量以每克干燥提取物的儿茶素当量(mg)表示,所有测定至少重复三次。
2.5 色谱操作条件
2.5.1 单个酚类化合物的鉴定
采用超高效液相色谱 - 四极杆飞行时间串联质谱(UPLC-QTOF-MS/MS)方法鉴定不同的酚类化合物,超高效液相色谱和质谱仪条件与 Esteban-Muñoz 等人(2020)先前使用的条件一致。实验使用超高效液相色谱联用高分辨率 SYNAPT G2 HDMS Q-TOF 质谱仪(美国 Waters 公司),采用电喷雾电离(ESI),在正离子和负离子模式下进行全扫描和数据依赖型扫描。超高效液相色谱分离采用 ACQUITY UPLC™ HSS T3 色谱柱(2.1×100 mm,1.8 μm),流动相为(A)含 0.5% 乙酸的水和(B)乙腈,梯度洗脱程序如下:初始 0.0 分钟,5%(B);15.0 分钟,95%(B);15.1 分钟,5%(B);18.0 分钟,5%(B);流速为 0.4 mL/min。借助 MassLynx V4 软件(美国 Waters 实验室信息学公司),通过将获得的分子离子和碎片离子与先前在草莓中进行的研究进行比较,鉴定酚类化合物。
2.5.2 单个酚类化合物的定量
采用 Waters ACQUITY I CLASS 型色谱仪(美国 Waters 公司)联用 Waters XEVO TQ-XS 质谱仪(采用 UniSpray 电离技术)进行超高效液相色谱分析,使用 Sánchez-Hernández 等人(2021)描述的方法。流动相为溶剂 A(水)和溶剂 B(含 0.1%(v/v)乙酸的甲醇),梯度洗脱 25 分钟,流速为 0.4 mL/min,梯度程序如下:0 分钟 5% B;15-15.10 分钟 95% B;15.10-25 分钟 5% B;采用 Acquity UPLC HSS T3 色谱柱(1.8 μm)。通过比较样品中色谱峰的保留时间和碎片数据与酚类化合物标准品的对应数据,并采用多反应监测(MRM)模式进行定量分析。
2.6 化学元素分析
将草莓甲醇提取物通过真空泵(西班牙 Telstar 公司)冻干后,在微波消解仪(意大利 Milestone 公司)中用超纯级硝酸和过氧化氢消解,用于金属的定量测定。采用电感耦合等离子体质谱仪(ICP-MS,美国 Agilent Technologies 公司 7500 型),配备 Meinhard 型雾化器(瑞士 Glass Expansion 公司)和氦气碰撞池,测定样品中钠(Na)、镁(Mg)、铝(Al)、磷(P)、钾(K)、钙(Ca)、铬(Cr)、锰(Mn)、铁(Fe)、钴(Co)、镍(Ni)、铜(Cu)和锌(Zn)的总含量。使用 Milli-Q 系统(美国 Millipore 公司)制备去离子水(18 MΩ),所有使用的试剂均为最高纯度级别,过氧化氢和硝酸为超纯级(德国 Merck 公司)。从 1000 mg/L 多元素储备标准溶液(德国 Merck 公司)制备含 100 μg/L 锂(Li)、镁(Mg)、钪(Sc)、钴(Co)、钇(Y)、铟(In)、铈(Ce)、钡(Ba)、铅(Pb)、铋(Bi)和铀(U)的 1%(v/v)硝酸标准溶液,用于每日优化 ICP 参数。ICP-MS 用单元素标准溶液(每种分析物浓度为 1000 μg/mL)同样购自德国 Merck 公司。以镓(Ga)作为内标,通过将 1000 mg/L 储备溶液稀释在 1% 硝酸中制备校准曲线。通过对加标样品进行完全消解后的回收率研究评估该方法的准确性,所有元素的计算回收率均在 95%-105% 之间,所有测定至少重复三次。
2.7 秀丽隐杆线虫品系与培养
本研究使用的秀丽隐杆线虫品系包括 N2 布里斯托尔(野生型)、CL4176和 CF1553。CL4176 和 CL802 常规在 25℃培养箱(意大利 VELP Scientifica FOC 120 E)中培养,其余品系在 20℃培养。所有线虫均培养在含有大肠杆菌 OP50 菌苔(作为食物来源)的线虫生长培养基(NGM)平板上,具体方法如先前描述(Corsi 等人,2015)。线虫和细菌均来自秀丽隐杆线虫遗传中心(CGC,美国明尼苏达州明尼阿波利斯市)。所有实验均从经漂白溶液(20% 漂白剂中的 0.5 N 氢氧化钠)处理的成年雌雄同体线虫获得的同步化虫卵开始。
2.8 致死率测试
为确定草莓甲醇提取物的急性毒性并评估其死亡率,绘制浓度 - 反应曲线。将 L4 期同步化 N2 布里斯托尔线虫在无食物条件下,于 20℃暴露于不同浓度的提取物(0、0.1、1、10、100、500 和 1000 μg/mL)中 24 小时;随后使用 Motic 解剖显微镜(中国香港 Motic 公司)判断线虫的存活状态,用铂丝刺激无反应则判定为死亡。每个浓度进行三次独立实验,每个独立实验包含三个 NGM 平板,每个平板至少有 10 条线虫,致死率以线虫存活总百分比表示。
2.9 咽泵动和生长实验
咽泵动实验用于评估线虫代谢,体长测量用于评估处理对 N2 品系线虫发育的影响。将同步化虫卵置于含有或不含草莓甲醇提取物(0、100、500 和 1000 μg/mL)且带有细菌菌苔的 NGM 平板上,于 20℃孵育;同步化四天后,将线虫转移至新鲜平板,用显微镜(中国香港 Motic 公司)计数每分钟咽部末端球的收缩次数;将成年线虫从平板上冲洗下来,通过多范围大颗粒流式细胞仪 Biosorter(美国 Union Biometrica 公司)评估飞行时间(TOF),该指标可反映线虫体长。每组 10 条线虫用于咽泵动实验,每个处理组至少 100 只线虫用于生长实验,实验重复三次。
2.10 繁殖和生育力评估
通过繁殖实验和生育力实验分别评估草莓甲醇提取物对产卵量和产卵能力的影响。将 L4 期同步化 N2 布里斯托尔线虫置于含有 0、100、500 或 1000 μg/mL 提取物且带有大肠杆菌菌苔的 NGM 平板上,于 20℃暴露 24 小时后,将每条线虫转移至不含提取物但含有细菌(作为食物来源)的新鲜 NGM 平板上;每天重复此步骤,直至雌雄同体线虫停止产卵;移除成虫当天计数每条线虫的产卵数,次日计数幼虫数,使用解剖显微镜(中国香港 Motic 公司)进行计数。每个处理组至少使用 10 条线虫,结果以总产卵数或幼虫数的平均值表示。
2.11 寿命曲线
使用 N2 品系从长期角度评估提取物的作用。将同步化虫卵置于含有或不含草莓甲醇提取物(0、100、500、1000 μg/mL)的平板上,于 20℃培养;实验第 1 天(同步化约 72 小时后,线虫达到年轻成年期),将 120 条线虫转移至含有处理物或对照且接种大肠杆菌 OP50 的新鲜平板上;此后每天将线虫转移至新鲜平板,并记录存活情况,用机械刺激无反应则判定为死亡;被拖出培养皿、内脏外翻、子宫内后代致死或形成 “虫袋” 的线虫不计入死亡数(截尾数据);结果以 Kaplan-Meier 曲线表示。
2.12 细胞内活性氧(ROS)测定
将野生型 N2 品系的同步化虫卵置于含有三种浓度草莓甲醇提取物或不含提取物的平板上;当线虫达到 L4 期幼虫阶段(同步化后约 48 小时),除一个对照平板外,所有组均暴露于 2.5 mM 偶氮二异丁脒二盐酸盐(AAPH)中 15 分钟以诱导氧化应激;随后用 M9 缓冲液洗涤三次以去除 AAPH;将线虫与 25 μM 2',7'- 二氯荧光素二乙酸酯(DCFDA)在 20℃孵育 2 小时。DCFDA 可用于细胞内活性氧(ROS)定量,因为该染料能穿透细胞膜,与自由基反应后发出荧光。使用多范围大颗粒流式细胞仪 Biosorter(美国 Union Biometrica 公司)测定每组至少 350 条线虫的荧光强度,结果以荧光强度平均值(与 ROS 含量相关)表示(AU)。
2.13 瘫痪实验和 RNA 干扰(RNAi)实验
CL4176 品系含有温度敏感突变体,可在肌肉细胞中表达人类 β 淀粉样肽(Aβ1-42),导致线虫瘫痪。将同步化 CL4176 虫卵置于含有不同浓度草莓提取物(100、500 或 1000 μg/mL)或不含提取物且接种大肠杆菌 OP50 的平板上,CL802 品系用作该实验的非瘫痪对照;线虫在 16℃孵育 48 小时后,转移至 25℃培养箱以诱导 Aβ 表达;从温度升高后 20 小时至 32 小时记录瘫痪情况,用铂丝机械刺激无反应则判定为瘫痪。至少进行三次独立实验,每次实验 25 条线虫,实验结果以非瘫痪线虫百分比(%)表示。
RNA 干扰实验中,将表达转录因子 SKN-1(skinhead-1)、热休克蛋白 16.2(HSP16.2)(英国 Sources BioScience 公司)、DAF-16(dauer formation-16)或超氧化物歧化酶 3(SOD-3)(西班牙 Cultek SL 公司)双链 RNA(dsRNA)的大肠杆菌 HT115 铺展在含有 25 μg/mL 羧苄青霉素和 1 mM 异丙基 -β-D - 硫代半乳糖苷(IPTG)的 NGM 平板上,将 L3-L4 期同步化 CL4176 线虫置于这些平板上;当线虫达到成年期第 2 天(繁殖期),将部分线虫转移至类似的新平板(含草莓提取物,浓度为 0、100、500、1000 μg/mL);4 小时后移除成虫,剩余虫卵用于瘫痪实验,按照上述标准实验方法测试瘫痪情况。
2.14 β 淀粉样蛋白斑块染色
将同步化 CL4176 虫卵置于含有处理物或对照且接种大肠杆菌 OP50 的平板上;在 16℃孵育 48 小时后,除一个 CL4176 对照平板外,所有平板转移至 25℃培养箱培养 26 小时;随后用 M9 缓冲液冲洗收集线虫,用 4% 多聚甲醛(pH 7.4)在 4℃固定 24 小时;固定后,将线虫置于含 5%β- 巯基乙醇、1% 曲拉通 X-100 和 125 mM Tris(pH 7.4)的溶液中,37℃透化 24 小时;用 M9 缓冲液洗涤两次以去除透化缓冲液,将样品用含 0.125% 硫代黄素 T 的 50% 乙醇溶液染色 30 分钟,随后用梯度乙醇(50%、75%、90%、75% 和 50%,v/v)依次脱色,每次 2 分钟(Du 等人,2019)。在尼康落射荧光显微镜(日本尼康 Eclipse Ni)下观察硫代黄素 T 染色的线虫,使用尼康 DS-Ri2 相机(日本尼康)在 40 倍放大倍数下,通过 GFP 滤光片获取图像;在 16℃孵育的未处理 CL4176 线虫作为阴性对照,在 25℃孵育的未处理 CL4176 线虫作为阳性对照。
2.15 DAF-16、SKN-1、HSP16.2 和 SOD-3 的 GFP 报告基因转基因品系实验
为深入探究该水果提取物的分子机制,使用 LD1、TJ356、TJ375 和 CF1553 品系。转基因 LD1 和 TJ356 线虫中,SKN-1 和 DAF-16 基因分别与绿色荧光蛋白(GFP)融合,因此可通过荧光显微镜研究这些基因向细胞核的转运;SKN-1 组成型存在于 ASI 化学感受神经元中,响应氧化应激时会在肠道细胞核中积累。TJ375 线虫表达与 GFP 融合的 HSP16.2,主要在前咽球表达,氧化应激下激活。转基因 CF1553 线虫中也表达与 GFP 融合的 SOD-3 蛋白。
所有品系的实验均从将同步化虫卵置于含有处理物(0、100、500 或 1000 μg/mL 草莓提取物)的平板上开始,48 小时后进行实验;将线虫置于含有叠氮化钠的载玻片上以降低其活动性;使用配备尼康 DS-Ri2 相机(日本尼康)的尼康落射荧光显微镜(日本尼康 Eclipse Ni),通过 GFP 滤光片在 10 倍或 40 倍放大倍数下获取线虫图像;使用 NIS-Elements BR 软件(日本尼康)进行图像分析。对 TJ356 品系采用半定量评分:DAF-16::GFP 细胞质表达的线虫赋值为 “1”,中间状态赋值为 “2”,细胞核定位赋值为 “3”;对 LD1 线虫,测定咽下方肠道区域的荧光强度;对 TJ375 线虫,定量咽球前部区域的 HSP16.2::GFP 表达;对 CF1553 线虫,测定整个虫体的荧光强度。
2.16 GFP 报告基因转基因品系中 RNA 干扰(RNAi)效果验证
使用 LD1、TJ356、CF1553 和 TJ375 品系验证 RNAi 处理在瘫痪实验中对特定基因抑制的有效性。所有品系均将 L3-L4 期同步化线虫(F0 代)置于含有或不含特定基因 RNAi 的平板上(按 2.12 节所述方法制备);线虫成年后进行同步化,将虫卵(F1 代)置于新的含有或不含特定 RNAi 的平板上;48 小时后,按照 2.15 节所述方法进行实验。
2.17 统计分析
对变量进行正态性(Kolmogorov-Smirnov 检验)和方差齐性(Levene 检验)分析;非正态分布变量采用非参数检验,正态分布变量采用单因素方差分析(ANOVA)和 Bonferroni 事后检验;非正态分布变量采用 Kruskal-Wallis 检验和 Mann-Whitney-U 检验。数据以至少三次独立实验的平均值 ± 标准误(SEM)表示,除非另有说明;p<0.05 被认为具有统计学意义。寿命曲线采用对数秩检验评估不同队列存活分布之间的差异;统计分析使用 SPSS 24.0 软件(美国 IBM 公司)进行。
3 结果
3.1 草莓甲醇提取物的抗氧化能力、总黄酮和总酚含量
该提取物的 DPPH 抗氧化能力为 228.187±12.385 μmol Trolox/g 干燥提取物(DE),ABTS 抗氧化能力为 279.895±18.988 μmol Trolox/g DE,FRAP 抗氧化能力为 271.401±19.340 μmol Trolox/g DE;总黄酮含量为 4.733±0.324 mg 儿茶素当量 /g DE,总酚含量为 15.321±1.148 mg 没食子酸当量 /g DE。
3.2 酚类化合物的鉴定与定量
通过正离子和负离子色谱图鉴定出共 19 种化合物(图 1)。表 1 列出了化合物的推测鉴定结果、分子式以及 m/z [M-H]⁻或 [M-H]⁺值。花青素(赋予草莓果实鲜红色的一类化合物)是草莓甲醇提取物中主要的酚类化合物类型;此外,样品中还含有黄烷醇、黄酮醇(山奈酚、槲皮素及其衍生物)、酚酸、异黄酮和黄酮类等其他化合物。酚类化合物定量结果(表 2)显示,提取物中鞣花酸含量最高(10,360.91 μg/g),其次是天竺葵素 - 3 - 葡萄糖苷(1153.71±20.22 μg/g)、花青素(571.37±6.62 μg/g)、山奈酚 - 3-O-D - 葡萄糖苷(529.43±3.90 μg/g)和天竺葵素 - 3 - 芸香糖苷(173.77±0.49 μg/g)。
3.3 化学元素含量
样品中检测到的化学元素及其平均浓度 ± 标准差(SD)(μg/g)如下:钠(Na)(166.67±19.99)、镁(Mg)(1481.82±107.24)、磷(P)(1423.50±124.80)、钾(K)(22643.38±2041.75)、钙(Ca)(1362.96±119.36)、铝(Al)(1.68±0.42)、铬(Cr)(0.96±0.09)、锰(Mn)(11.93±1.12)、铁(Fe)(2.18±0.47)、钴(Co)(0.03±0.02)、镍(Ni)(0.85±0.13)、铜(Cu)(1.12±0.21)和锌(Zn)(31.79±2.32)。
3.4 草莓提取物的体内毒性研究
作为探究草莓甲醇提取物体内作用的初步方法,以秀丽隐杆线虫为实验模型,通过致死率、咽泵动、生长、繁殖和生育力以及寿命曲线等多项测试评估其毒性。急性毒性首先通过致死率测试评估(图 2A),结果显示所有测试浓度均无致死作用,存活率为 100%;图 2A 仅展示了后续实验选择的浓度(0、100、500 和 1000 μg/mL)。咽泵动实验旨在评估提取物对 nematode 代谢的影响,生长实验旨在阐明草莓提取物对 nematode 发育的影响;结果显示(图 2B 和 C),不同浓度提取物处理组与对照组之间,每分钟泵动次数和体长均无差异。繁殖和生育力结果(图 2E)显示,处理物对 nematode 的产卵能力(生育力)或通过幼虫数衡量的虫卵存活率(后代)均无影响。最后,通过存活曲线分析评估草莓甲醇提取物对 nematode 的潜在长期毒性作用,结果显示(图 2F),所用浓度(100、500、1000 μg/mL)对野生型 N2 线虫无毒性;相反,对数秩检验统计分析表明,与 500 μg/mL 浓度相比,100 和 1000 μg/mL 处理组延长了线虫寿命。这些结果为进一步探究罗马娜草莓在体内调节寿命的潜在能力奠定了基础。
图 2 罗马娜草莓甲醇提取物(100、500 和 1000 μg/mL)对野生型秀丽隐杆线虫 N2 品系的体内毒性测定A)致死率;B)生长情况;C)咽泵动功能;D)活性氧(ROS)含量(小写字母不同表示组间差异具有统计学意义,P < 0.05);E)繁殖与生育力;F)Kaplan-Meier 存活曲线(* 表示差异具有统计学意义,P < 0.05)。结果以平均值 ± 标准误(SEM)表示。
3.5 草莓甲醇提取物对氧化应激的影响
为测试草莓提取物对活性氧(ROS)含量的影响,使用 AAPH 作为氧化应激诱导剂,通过 DCFDA 测定 ROS 水平。如预期所示,与对照基线(无氧化剂)相比,AAPH 增加了活体线虫的 ROS 含量。结果显示(图 2D),三种浓度的草莓提取物均能保护 N2 线虫免受氧化剂损伤,事实上,处理组线虫的 ROS 含量甚至低于阴性对照组。
3.6 草莓甲醇提取物对 β 淀粉样肽(Aβ)生成的影响
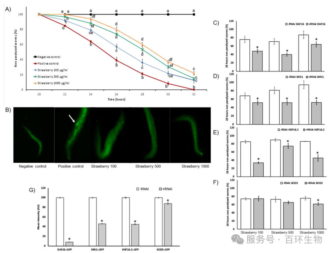
为评估草莓甲醇提取物对 Aβ 毒性的影响,使用转基因 CL4176 品系进行瘫痪实验,该品系在肌肉细胞中表达人类 Aβ 肽,导致瘫痪表型。结果显示(图 3A),无论提取物浓度如何,处理组线虫的瘫痪均明显延迟;然而,高浓度(500 和 1000 μg/mL)表现出最佳效果,尤其是在温度升高后 26 和 28 小时。这些结果与硫代黄素 T 染色结果(图 3B)一致:硫代黄素 T 特异性结合 Aβ 聚集体,阳性对照组中可观察到大量 Aβ 沉积物;相邻图像显示草莓提取物具有显著作用,硫代黄素 T 阳性聚集体少于阳性对照组。因此,处理物能够减少转基因 CL4176 模型中 Aβ 的生成和积累。为进一步探究瘫痪实验中观察到的作用背后的分子机制,使用 RNAi 技术进行了多项测试。在经草莓提取物处理且暴露于 25℃以刺激 Aβ 生成的 CL4176 线虫中,通过单独实验分别暴露于 DAF-16、SKN-1、SOD-3 和 HSP16.2 的 RNAi 克隆,重复瘫痪实验。图 3C 显示了温度升高后 28 小时 DAF-16 基因的 RNAi 瘫痪实验结果,可见三种提取物浓度下,DAF-16 RNAi 均显著降低了非瘫痪线虫的百分比。图 3D 显示了 SKN-1 基因 RNAi 的类似结果。通过 RNAi 实验还评估了 HSP16.2(热休克蛋白 16.2)在预防瘫痪中的潜在作用(图 3E),结果显示该蛋白也参与其中,因为所有浓度下,温度升高后 28 小时非瘫痪线虫的百分比均低于无 RNAi 组。图 3F 显示了 SOD-3 酶在提取物保护作用中的参与情况:对于 100 和 500 μg/mL 草莓提取物,未观察到 RNAi 的影响;然而,对于最高提取物浓度,应用 SOD-3 RNAi 后,非瘫痪线虫的百分比降低。
图 3 罗马娜草莓甲醇提取物(100、500 和 1000 μg/mL)对转基因秀丽隐杆线虫 CL4176 品系瘫痪表型的影响、不同 RNA 干扰(RNAi)对 CL4176 的作用及转基因品系中 RNAi 有效性的验证A)温度升高后 20 小时至 32 小时,以非瘫痪 CL4176 线虫百分比表示的瘫痪曲线(小写字母不同表示特定时间点各组间差异具有统计学意义,p < 0.05);B)温度升高后 26 小时收集的 CL4176 线虫经硫代黄素 T 染色的代表性图像(40 倍放大倍数,白色箭头指示 β 淀粉样蛋白(Aβ)聚集体);C-F)温度升高后 28 小时,有无 RNAi 处理条件下非瘫痪 CL4176 线虫的百分比(* 表示有无 RNAi 处理组间差异具有统计学意义,P < 0.05):C)DAF-16/FOXO 通路;D)SKN-1/NRF2 通路;E)热休克蛋白 16.2(HSP16.2);F)超氧化物歧化酶 3(SOD-3);结果以平均值 ± 标准误(SEM)表示;G)RNAi 对转基因品系 TJ356(DAF16::GFP)、LD1(SKN1::GFP)、TJ375(HSP16.2::GFP)和 CF1553(SOD3::GFP)的作用(结果以特定基因无 RNAi 处理的对照组为基准,以百分比表示;* 表示与同品系无 RNAi 处理的对照组相比,差异具有统计学意义,P < 0.05)。
为验证 RNAi 喂养技术的有效性,在特定转基因品系中测试了在 CL4176 中评估的四种 RNAi。这些品系表达我们正在沉默的蛋白,但与 GFP 融合。如图 3G 所示,RNAi 降低了相应蛋白(即 DAF-16::GFP、SKN-1::GFP、SOD-3::GFP 和 HSP16.2::GFP)的表达,证明 RNAi 抑制是有效的。
3.7 草莓甲醇提取物对 SKN-1::GFP、DAF-16::GFP、SOD-3::GFP 和 HSP16.2::GFP 表达的影响
根据 DAF-16::GFP 的核定位情况,将 TJ356 品系的单个线虫分为细胞质型、中间型或细胞核型(图 4B):荧光沿虫体弥漫分布视为细胞质型;背景为弥漫荧光,且前部或后部存在部分明亮细胞核视为中间型;虫体全程存在明亮细胞核视为细胞核型。明亮细胞核表明转录因子 DAF-16::GFP 从细胞质转运至细胞核内。结果显示(图 4A),100 和 1000 μg/mL 提取物均能诱导转录因子的核转运,最高剂量下效果更显著。高剂量(500 和 1000 μg/mL)增加了 LD1 品系中 SKN-1 的表达(该转录因子的激活也通过核定位介导),如图 4C 和 D 所示。然而,与对照相比,三种评估剂量均未改变 TJ375 转基因线虫咽球前部与 GFP 融合的热休克蛋白(HSP16.2)的表达(图 4E 和 F)。三种测试浓度均增加了 CF1553 转基因品系的荧光强度,该品系表达与 GFP 融合的 SOD-3 蛋白(图 4G 和 H)。因此,本研究中的提取物促进了转录因子 DAF-16 和 SKN-1 向细胞核的转运,并增加了 SOD-3(DAF-16 和 SKN-1 的下游靶标)的表达。
图 4 罗马娜草莓甲醇提取物(100、500 和 1000 μg/mL)对绿色荧光蛋白(GFP)报告基因转基因秀丽隐杆线虫品系的影响A)TJ356 品系中 DAF-16::GFP 的核定位情况;B)TJ356 品系中 DAF-16::GFP 的细胞质、中间态或细胞核定位代表性图像(10 倍放大倍数);C)LD1 品系中 SKN-1::GFP 的表达水平;D)LD1 品系各处理组 SKN-1::GFP 表达的代表性图像(10 倍放大倍数);E)TJ375 品系中 HSP16.2::GFP 的表达水平;F)TJ375 品系各处理组 HSP16.2::GFP 表达的代表性图像(40 倍放大倍数);G)CF1553 品系中 SOD-3::GFP 的表达水平;H)CF1553 品系各处理组 SOD-3::GFP 表达的代表性图像(10 倍放大倍数)。结果以平均值 ± 标准误(SEM)表示,小写字母不同表示组间差异具有统计学意义(P < 0.05)。
4 讨论
食用草莓与众多健康益处相关,可预防多种慢性退行性疾病,这些作用归因于其富含微量营养素和植物化学物质(Battino 等人,2019;Mazzoni 等人,2019)。关于总黄酮含量,我们的结果与 Forbes-Hernández 等人在罗马娜草莓甲醇提取物中发现的结果相似(Forbes-Hernández 等人,2017);然而,我们的提取物在三种方法(DPPH、FRAP 和 ABTS)中的抗氧化能力值更高,总酚含量更低,这些差异可能源于生长条件、成熟阶段或储存条件的变化(Giampieri 等人,2012)。
储存对草莓的抗氧化能力有积极影响,因为采后期间的反应可能促进具有增强抗氧化能力的化合物形成(Giampieri 等人,2012)。不同草莓品种(如克莱里草莓)的不同提取方法(如乙醇提取)显示,总酚含量和抗氧化能力值与本文呈现的结果处于同一水平(Garzoli 等人,2020)。采用 UPLC-QTOF-MS/MS 方法鉴定甲醇提取物中的酚类化合物,与我们的分析相比,罗马娜草莓(Forbes-Hernández 等人,2017)和其他草莓品种(Milosavljević等人,2020)具有相似的定性谱图,天竺葵素 - 3 - 葡萄糖苷是草莓果实中的主要花青素(Forbes-Hernández 等人,2017;Milosavljević等人,2020)。Milosavljević等人还在不同草莓品种中发现了儿茶素、山奈酚、槲皮素及其衍生物;此外,与我们的提取物一样,样品中也存在酚酸,尤其是鞣花酸(Milosavljević等人,2020)。本研究中酚类化合物的定量与其他罗马娜草莓甲醇提取物略有不同,后者发现天竺葵素 - 3 - 葡萄糖苷含量更高,鞣花酸含量更低,与本文结果相反(Forbes-Hernández 等人,2017),这一现象可能与上述抗氧化能力差异类似,与果实储存条件、生长情况或成熟阶段有关(Giampieri 等人,2012)。关于化学元素含量,其他针对完整果实的研究也表明草莓富含钾、镁和磷等元素,这些也是我们样品中含量最丰富的元素;此外,与我们的提取物相同,研究中还描述了钙、钠、锰、锌、铜和铁的存在(Hossain 等人,2016)。因此,草莓(以及本文中的草莓甲醇提取物)具有显著的膳食矿物质贡献,鉴于这些元素的生物学意义,必须予以重视。例如,铜、锌和锰参与抗氧化状态调节,因为它们是超氧化物歧化酶正常功能所必需的(Zelko 等人,2002);相反,内源性调节机制失效导致的铜、锌或铁平衡失调可能导致某些细胞区室功能缺失,而其他区室则出现毒性过量,这种变化发生在大脑中时,与阿尔茨海默病神经退行性变和认知能力下降相关(Sensi 等人,2018)。
本研究以秀丽隐杆线虫为体内模型评估测试材料的毒性,在所有进行的实验(包括致死率、咽泵动、生长、繁殖和生育力以及寿命曲线)中,对照组与三种剂量(100、500、1000 μg/mL)之间均无差异,因此本研究中使用的草莓甲醇提取物在体内无毒性。在体外,罗马娜草莓品种也发现了类似结果,但仅针对低浓度(Forbes-Hernández 等人,2017;Forbes-Hernández 等人,2018;Giampieri 等人,2019):具体而言,作者发现 250 μg/mL 罗马娜品种甲醇提取物处理 48 小时不影响子宫肌细胞活力(Giampieri 等人,2019);此外,100 μg/mL 以上浓度的草莓甲醇提取物处理 24 小时降低了 HepG2 细胞(Forbes-Hernández 等人,2017)和 3T3-L1 细胞(Forbes-Hernández 等人,2018)的活力。同样,其他浆果类水果的天然提取物在秀丽隐杆线虫中测试时也被报道具有毒性:例如,蓝莓提取物以剂量依赖方式减少总后代数量,影响线虫生育力(Wang 等人,2018);此外,枸杞汁对致死率、寿命、咽泵动和体长产生负面影响(de Freitas Rodrigues 等人,2021)。因此,本研究中使用的罗马娜草莓甲醇提取物无毒性这一事实,对于其在生物医学应用探索中的使用具有极其重要的意义。
较高的草莓摄入量,以及维生素 C、天竺葵素、总花青素和总黄酮摄入量,与老年人阿尔茨海默病痴呆风险降低相关(Agarwal 等人,2019)。因此,在排除了提取物在线虫中的毒性后,下一步是阐明草莓对秀丽隐杆线虫阿尔茨海默病模型的作用。阿尔茨海默病是一种神经退行性疾病,其主要特征是 β 淀粉样肽(Aβ)聚集和 tau 蛋白过度磷酸化。淀粉样蛋白级联假说认为,β 淀粉样肽沉积引发一系列事件,导致神经元功能障碍和痴呆,该过程还与细胞凋亡、金属离子失衡、线粒体功能障碍和炎症相关(Ataie 等人,2016)。Aβ 的毒性涉及过氧化氢形成、ROS 积累以及氧化应激(Ataie 等人,2016),因此氧化应激被视为阿尔茨海默病发病机制中的早期关键事件。在这种情况下,我们提取物的所有测试剂量均降低了经 AAPH 损伤的野生型 N2 品系中的 ROS 含量,表现出甚至低于阴性对照组的水平,如经典 DCFDA 检测实验所示。罗马娜草莓甲醇提取物在体外也降低了子宫肌细胞(Giampieri 等人,2019)、HepG2 细胞(Forbes-Hernández 等人,2017)以及成熟和前脂肪细胞(Forbes-Hernández 等人,2018)中的 ROS 含量;在最后一种情况下,通过硫代巴比妥酸反应底物(TBARS)评估氧化损伤,处理也降低了该指标(Forbes-Hernández 等人,2018)。其他草莓品种的甲醇提取物也表现出类似特性:圣安德烈斯草莓降低了经脂多糖(LPS)损伤的 RAW 264.7 细胞系中的 ROS 生成(Van de Velde 等人,2019),阿尔巴品种对阿尔茨海默病患者外周血淋巴细胞的 DNA 损伤具有保护作用(Živković等人,2021)。因此,根据我们的结果,草莓提取物可能通过对氧化应激的影响,对神经退行性疾病产生积极作用。
在秀丽隐杆线虫中,转基因 CL4176 品系肌肉细胞中 Aβ 聚集之前会出现氧化应激升高(Drake 等人,2003),因此探究了罗马娜提取物对该品系的作用。据我们所知,这是首次在秀丽隐杆线虫中开展的关于草莓提取物对淀粉样肽表达影响的研究。草莓甲醇提取物降低了线虫肌肉细胞中 Aβ 的表达,延缓了瘫痪表型,硫代黄素 T 染色证实了 Aβ 聚集的减少,这种作用部分呈剂量依赖性。其他浆果(如蔓越莓)在秀丽隐杆线虫的瘫痪实验中也发挥了保护作用(Guo 等人,2016),这些作用可能归因于我们提取物中存在的特定化合物,如花青素或没食子酸。事实上,来自某些浆果(如草莓、黑莓、蔓越莓或覆盆子)的花青素富集提取物在体外抑制 Aβ 原纤维形成(Ma 等人,2018),富含花青素的桑葚提取物在 PC12 细胞中预防了 Aβ 诱导的毒性(Suttisansanee 等人,2020);在体内,使用果蝇阿尔茨海默病模型,该处理通过抑制 β 分泌酶 1(BACE-1)活性,能够减少 Aβ 肽形成并改善运动功能障碍(Suttisansanee 等人,2020)。同样,没食子酸在体外和体内均显著减少了 Aβ1-42 聚集(Yu 等人,2019)。
为阐明本研究中发现的罗马娜草莓甲醇提取物在抑制 Aβ 肽形成方面积极作用背后的其他潜在机制,使用了 RNAi 技术。据报道,胰岛素 / 胰岛素样生长因子 1(IGF-1)信号通路(IIS)通过 DAF-16 转录因子在调节 Aβ 聚集方面发挥重要作用。DAF-16 是秀丽隐杆线虫中叉头框转录因子 O(FoxO)的同源物,作为 IIS 的经典转录靶标(Zečić和 Braeckman,2020)。IIS 通路是一种进化上保守的磷酸化级联反应,参与所有真核生物中响应营养可用性的生长、代谢和繁殖调控;此外,该通路还与秀丽隐杆线虫生理学的其他方面(如自噬或蛋白质稳态)相关,这些方面与衰老和疾病有关(Zečić和 Braeckman,2020)。DAF-16 在基因网络中充当核心调控因子,该网络包括 SKN-1 转录因子(哺乳动物 Nrf-2(核因子红细胞 2 相关因子 2)蛋白的同源物),参与寿命调控以及外源性物质和氧化应激反应(Tullet 等人,2017)。据描述,DAF-16 促进 SKN-1 的表达(Tullet 等人,2017),IIS 减弱导致氧化应激升高和 SKN-1 激活,下游靶基因包括参与抗氧化系统的 SOD-3 和 HSP16.2(Zečić和 Braeckman,2020)。据此,经草莓甲醇提取物处理且暴露于 25℃以刺激 Aβ 生成的 CL4176 线虫,通过单独实验分别暴露于 DAF-16、SKN-1、SOD-3 和 HSP16.2 的 RNAi 克隆。DAF-16 或 SKN-1 基因敲低的线虫在三种评估剂量下均表现出比无 RNAi 对应组更高的瘫痪程度,这意味着这些转录因子参与了草莓提取物对 Aβ 诱导瘫痪的保护作用。下游基因 HSP16.2 在所有剂量下也参与了提取物的积极作用;然而,SOD-3 抑制仅在 1000 μg/mL 处理时导致瘫痪程度增加。我们提取物中定量的主要化合物鞣花酸,已被证实能在啮齿动物下丘脑中介导 Nrf2 转运,改善学习记忆并减少 Aβ 沉积(Zhong 等人,2018)。如前所述,这些通路与被视为阿尔茨海默病关键因素的氧化应激密切相关。树莓提取物通过秀丽隐杆线虫中的 SKN-1 改善了氧化应激(Song 等人,2020)。我们提取物中发现的其他特定化合物,如山奈酚(Kampkötter 等人,2007)或桑葚花青素提取物(其中天竺葵素 - 3 - 葡萄糖苷占主导地位)(Yan 等人,2017),已被证明分别激活线虫中的 DAF-16,以及 DAF-16 和 SKN-1。在阿尔茨海默病小鼠模型中,花青素也发现了类似结果,该处理通过 Nrf2/HO-1 通路减轻了 Aβ 寡聚体引起的 ROS 水平升高和氧化应激(Ali 等人,2018)。
为进一步理解罗马娜提取物的作用机制(无论瘫痪表型如何),使用了 GFP 标记的报告基因品系;同时,使用这些品系验证应用于瘫痪品系的不同 RNAi 在抑制特定基因方面的有效性。换句话说,将表达与 GFP 融合的特定基因(即 SOD-3、HSP16.2、SKN-1 和 DAF-16)的转基因品系与抑制该基因的 RNAi 配对测试。基因敲低的线虫表现出比对照组更低的荧光强度,这意味着即使在基础条件下,RNAi 处理也降低了这些基因的表达,因此证实 RNAi 正在影响相应的基因。通过与 GFP 相关的绿色荧光评估 DAF-16 的定位以及 SKN-1、SOD-3 和 HSP16 的表达。处理物诱导了 DAF-16 从细胞质向细胞核的转运以及 SKN-1 的表达,在最高剂量下尤为明显,这与瘫痪实验中发现的结果一致。我们还发现所有浓度下 SOD-3 表达均上调,SOD-3 是一种线粒体酶,催化超氧阴离子自由基转化为过氧化氢和氧气;然而,CL4176 中的 RNAi 测试显示仅在最高剂量下需要该酶,这意味着 SOD-3 仅部分参与对 Aβ 毒性的保护。另一方面,TJ375 中的处理物未增加 HSP16.2 表达,这可能是由于缺乏该现象的刺激因素(氧化应激)。这些基因的抑制可能导致氧化还原失衡并产生负面影响;然而,提取物不仅不抑制,反而增加了其中一些基因的表达。这些基因,特别是主调控因子 DAF-16 和 SKN-1,至少部分参与了罗马娜草莓甲醇提取物的氧化应激保护作用,并参与抑制 Aβ 毒性。
5 结论
罗马娜品种草莓甲醇提取物富含微量营养素和酚类化合物,其中矿物质(如钾、镁、磷或钙)以及酚类物质(如天竺葵素 - 3 - 葡萄糖苷和鞣花酸)含量显著,尤其是花青素家族化合物。酚类化合物含量与体外评估的高抗氧化能力相关。该提取物在秀丽隐杆线虫体内模型中无毒性,这通过致死率、咽泵动、生长、繁殖和生育力测试以及寿命曲线得到证实。另一方面,该提取物能够改善线虫中阿尔茨海默病的标志物(即氧化应激和 Aβ 聚集),显示出良好的应用前景。观察到的与 Aβ 聚集和氧化相关的作用机制至少部分由两个主调控因子 DAF-16/FOXO 和 SKN-1/NRF2 信号通路介导(图 5 总结了提取物对抗淀粉样蛋白毒性和氧化应激的作用机制)。总体而言,这些结果为设计和测试基于草莓提取物的营养保健品奠定了基础,此类保健品旨在预防或缓解与阿尔茨海默病相关的多个方面。
