业务咨询
摘要
三七是传统中药材,也是中国国家食品药品监督管理局(CFDA)批准的食品添加剂。本研究采用秀丽隐杆线虫模型,探究三七多糖组分(MRP5)的抗应激作用及延寿效果。结果显示,MRP5 能显著提高氧化应激条件下秀丽隐杆线虫的存活率,并显著降低其体内活性氧(ROS)水平。此外,MRP5 可减少 BA17 品系线虫的羰基蛋白和丙二醛(MDA)含量,延长野生型线虫的寿命。机制研究表明,MRP5 能促进转录因子 DAF-16 的核定位,进而激活抗氧化酶系统。同时发现,MRP5 可延长 daf-16 功能缺失突变体的寿命,提示其延寿作用部分依赖 daf-16 基因。综上,本研究结果表明 MRP5 有望作为功能性食品成分用于延缓衰老。
关键词
秀丽隐杆线虫;三七;抗衰老;氧化应激;转录因子 DAF-16
1 引言
三七(Panax notoginseng (Burk) F.H. Chen)主要种植于中国西南地区(如云南、广西)。其干燥根(三七)在亚洲地区兼具食用和药用价值,药理活性明确。传统中医认为,三七具有活血化瘀、散瘀止痛的功效(Hong 等人,2005)。近二十年来,大量研究表明三七含有多种药用成分,包括三七总皂苷(PNS)、多糖、黄酮类化合物和氨基酸等(Dong 等人,2003;Feng 等人,2015)。丁等人的研究发现,三七总皂苷可改善小鼠肝脏脂质蓄积,抑制急性乙醇诱导肝损伤中的氧化应激(Ding 等人,2015)。目前,中国保健品市场上有多种三七相关产品,包括化妆品、牙膏、胶囊、茶饮、药酒和粉剂等(Wang 等人,2014)。此外,近年来将三七加入家常鸡汤中食用的人群也日益增多。
当前,全球人口预期寿命显著提高,人口老龄化进程进一步加速。与年龄相关的疾病已给发达国家和发展中国家带来社会经济变革,因此延长健康无病生存期(健康寿命)成为社会关注的焦点。氧化损伤是生物体衰老和多种慢性疾病发生的最重要原因之一。普遍认为,活性氧(ROS)过量产生会攻击 DNA、脂质和蛋白质,导致氧化损伤累积,进而加速生物体衰老并引发衰老相关疾病(Finkel 和 Holbrook,2000)。越来越多的证据表明,来源于真菌、植物和海洋生物的天然多糖具有抗氧化活性,可保护生物体免受自由基损伤。例如,当归多糖可通过调节细胞内 ROS 平衡,减轻大鼠脑细胞损伤,从而预防氧化损伤(Lei 等人,2014);黄芪多糖能抑制多聚谷氨酰胺聚集,缓解相关神经毒性(Zhang 等人,2012);尖叶淫羊藿多糖组分在体外表现出强大的自由基清除活性(Cheng 等人,2013)。尽管天然多糖具有诸多有益健康的特性,但它们在机体水平的潜在作用机制及其对动物健康寿命的影响仍不明确。
我们之前的研究表明,从三七水提物中分离的粗多糖(MRP)对秀丽隐杆线虫具有显著的抗衰老和抗应激作用(Feng 等人,2015)。然而,其具体机制尚不清楚。因此,本研究采用均一多糖组分 MRP5,进一步探究其有益功效及分子作用机制。MRP5 是我们先前通过 DEAE-52 离子交换层析和 G-100 凝胶过滤层析从 MRP 中分离得到的,分子量为 91.6 kDa。其主链由(1→6)连接的 β-D - 葡萄糖残基、(1→3)连接的 β-D - 葡萄糖残基和(1→3,6)连接的 β-D - 葡萄糖残基组成,在 O-6 位带有分支;侧链包含 T-α-L - 阿拉伯呋喃糖 -(1→3)-α-L - 阿拉伯呋喃糖 -(1→、(1→3,6)-β-D - 半乳糖 -(1→3)-β-D - 半乳糖 -(1→、(1→3)-α-L - 鼠李糖 -(1→和 T-β-D - 葡萄糖 -(1→等结构。
本研究通过测定秀丽隐杆线虫的应激存活率、ROS 生成量、应激标志物 hsp-16.2 的表达、羰基蛋白含量、MDA 含量及寿命,探究 MRP5 的抗氧化作用;同时深入研究其诱导抗应激和抗衰老特性的潜在机制,包括对内生抗氧化酶和 DAF-16/FOXO 转录因子的调控作用。
2 材料与方法
2.1 材料与试剂
MRP5 是本实验室先前从三七粗多糖(MRP)中分离得到的均一多糖组分(Feng 等人,2015)。简要流程如下:将 MRP 溶于蒸馏水,上样至 DEAE-52 纤维素柱(5.0 cm×30 cm),用 0~0.5 M 氯化钠溶液梯度洗脱,流速为 3 mL/min;洗脱液经浓缩、透析、冻干后,再通过 Sephadex G-100 柱(2.0 cm×50 cm)进一步纯化,得到均一多糖 MRP5。高效体积排阻色谱(HPSEC)分析显示,MRP5 呈现单一对称峰,表明其为均一性较好的多糖。
表没食子儿茶素没食子酸酯(EGCG,纯度 98%)、2',7'- 二氯荧光素二乙酸酯(H₂DCF-DA)、2,2'- 联氮 - 双 -(3 - 乙基苯并噻唑啉 - 6 - 磺酸)(ABTS)、2,4 - 二硝基苯肼(DNPH)和 6 - 羟基 - 2,5,7,8 - 四甲基色满 - 2 - 羧酸(Trolox)购自美国 Sigma-Aldrich 公司;超氧化物歧化酶(SOD)、过氧化氢酶(CAT)、丙二醛(MDA)和二辛可宁酸(BCA)蛋白检测试剂盒购自南京建成生物工程研究所;Trizol 试剂购自美国 Invitrogen 公司;cDNA 合成试剂盒和 SYBR Premix Ex Taq 购自日本 Takara 公司;其他试剂均为分析纯,购自上海阿拉丁生化科技股份有限公司。
2.2 ABTS 自由基清除实验
参考先前方法并稍作修改,测定 MRP5 的总抗氧化能力(Re 等人,1999)。简要步骤:ABTS 水溶液在室温避光条件下用过硫酸钾氧化 15 小时,生成 ABTS⁺溶液;用磷酸盐缓冲液稀释 ABTS⁺溶液制备工作液;取 0.4 mL MRP5 溶液与 3.6 mL 工作液混合,室温孵育 10 分钟后,用贝克曼紫外 - 可见分光光度计(美国加利福尼亚州)在 734 nm 波长处测定吸光度。以具有 ROS 清除能力的 Trolox 作为阳性对照,实验独立重复 3 次。
2.3 秀丽隐杆线虫品系与培养
野生型布里斯托尔 N2 品系、转基因线虫品系及大肠杆菌 OP50 均由秀丽隐杆线虫遗传中心(CGC)提供。本研究使用的转基因线虫品系如下:GR1307(daf-16 (mgDf50))、TJ356(zIs356 [daf-16p::daf-16a/b::GFP + rol-6 (su1006)])、CF1553(muIs84 [(pAD76) sod-3p::GFP + rol-6 (su1006)])、BA17(fem-1 (hc17) IV)。除温度敏感品系外,所有线虫均在 20℃条件下培养于接种大肠杆菌 OP50 的线虫生长培养基(NGM)平板上。采用产卵法获得同步化线虫:将 15 条成年雌虫置于 NGM 平板上,产卵 2 小时后移除成虫,获得同步化后代。
2.4 氧化应激实验
参考先前方法并稍作修改,进行急性氧化应激实验(Mekheimer 等人,2012)。简要步骤:同步化 L1 期幼虫在添加或不添加 MRP5 或 EGCG 的液体培养基(含 OP50 细菌,OD₆₀₀=1.0)中培养 48 小时;随后暴露于 50 mM 百草枯(paraquat)诱导急性氧化应激 24 小时;用铂丝轻触线虫无反应则判定为死亡。以 EGCG 作为阳性对照,结果以存活率表示,所有应激实验均独立重复 3 次。
2.5 细胞内 ROS 含量测定
采用细胞渗透性非荧光染料 H₂DCF-DA 测定 ROS 水平(Schulz 等人,2007)。简要步骤:正常生长条件下,L1 期幼虫经 MRP5 或 EGCG 处理后,用 S 基础培养基洗涤 3 次以去除细菌;随后在含 20 μM H₂DCF-DA 的 S 基础培养基中孵育 0.5 小时;用荧光显微镜(日本大阪 Keyence BZ-9000)在激发波长 485 nm、发射波长 520 nm 处测定荧光强度。氧化应激条件下,L1 期幼虫经 MRP5 或 EGCG 处理 48 小时后,暴露于 10 mM 百草枯 24 小时,再按上述方法去除细菌并测定荧光强度。采用 Image J 软件(美国国立卫生研究院)定量荧光强度,每组实验至少使用 20 条线虫,独立重复 3 次。
2.6 hsp-16.2::GFP 表达观察
采用转基因 TJ375 品系线虫测定 hsp-16.2 的表达。同步化 L1 期幼虫在添加或不添加 MRP5 的培养基中培养 48 小时;暴露于 10 mM 百草枯 24 小时后,用 20 mM 叠氮化钠将线虫固定在载玻片上;通过荧光显微镜在激发波长 485 nm、发射波长 520 nm 处观察 HSP-16.2::GFP 荧光,采用 Image J 软件定量荧光强度。每组实验至少使用 20 条线虫,独立重复 3 次。
2.7 羰基蛋白含量测定
参考先前方法并稍作修改,使用 DNPH 测定羰基蛋白含量(Adachi 等人,1998;Yasuda 等人,1999)。简要步骤:同步化 BA17 品系线虫从 L1 期开始在 25℃条件下用 MRP5 处理(或不处理);处理 10 天后,收集约 2000 条线虫,洗涤后匀浆;从匀浆中沉淀蛋白质,与 10 mM DNPH 孵育;经 40% 三氯乙酸和丙酮洗涤后,将沉淀的蛋白质溶于 6 M 盐酸胍溶液,37℃孵育 2 小时;在 380 nm 波长处测定 DNPH 结合蛋白的吸光度。羰基蛋白含量以蛋白质含量标准化,结果表示为 nmol/mg 蛋白。
2.8 MDA 含量测定
参考先前方法并稍作修改,测定脂质过氧化产物 MDA 的含量(Feng 等人,2015)。同步化 BA17 品系线虫从 L1 期开始在 25℃条件下用 MRP5 处理(或不处理);处理 10 天后,收集约 2000 条线虫,洗涤后匀浆;收集蛋白裂解液,使用 MDA 检测试剂盒测定 MDA 水平,采用 BCA 检测试剂盒测定总蛋白含量。MDA 含量以蛋白质含量标准化,结果表示为 mmol/g 蛋白。
2.9 寿命测定
在 20℃标准线虫培养条件下进行寿命测定:将 15 条成年雌虫置于 NGM 平板上,产卵 2 小时后获得同步化线虫;虫卵在 NGM 琼脂上生长至 L1 期后,转移至添加或不添加不同浓度 MRP5 或 EGCG 的平板上;实验期间每天将线虫转移至新鲜 NGM 平板,确保 MRP5 持续存在并避免后代干扰;从虫卵阶段开始记录寿命(第 0 天),线虫对触觉刺激无反应则判定为死亡。寿命测定至少独立重复 3 次。
2.10 DAF-16 的核定位观察
采用表达 daf-16::GFP 的 TJ356 品系线虫检测 DAF-16 的核转运。同步化线虫在添加或不添加 MRP5 的 NGM 平板上培养 24 小时后,用 20 mM 叠氮化钠固定在载玻片上;通过荧光显微镜观察 DAF-16 的亚细胞分布,分为细胞质定位、中间状态(细胞核和细胞质均有定位)和细胞核定位三类。每组实验至少使用 20 条线虫,独立重复 3 次。
2.11 抗氧化酶活性测定
参考先前方法并稍作修改,测定 SOD 和 CAT 活性(Zhang 等人,2016)。同步化 N2 品系线虫经 MRP5 处理(或不处理)48 小时后,暴露于 10 mM 百草枯诱导抗氧化酶活性;24 小时后收集约 2000 条线虫,洗涤后匀浆;收集蛋白裂解液,使用相应检测试剂盒测定 SOD 和 CAT 活性。
2.12 SOD-3::GFP 表达观察
采用转基因 CF1553 品系线虫测定 sod-3 的表达。同步化 L1 期幼虫从开始即经 MRP5 处理,48 小时后通过荧光显微镜在激发波长 485 nm、发射波长 530 nm 处观察 GFP 荧光,采用 Image J 软件定量荧光强度。每组实验至少使用 20 条线虫,独立重复 3 次。
2.13 实时荧光定量 PCR(qRT-PCR)
采用 RNAsimple 总 RNA 提取试剂盒提取总 RNA,通过 Nanodrop ND-1000(美国 NanoDrop Technologies)和甲醛凝胶电泳评估 RNA 的质量和浓度;按照 PrimeScript™ RT 试剂盒说明书合成 cDNA;使用 SYBR Premix Ex Taq 试剂盒,在 CFX™96 实时 PCR 系统(美国 Bio-RAD)上进行实时荧光定量 PCR。PCR 反应程序:95℃预变性 2 分钟,随后 45 个循环(95℃变性 5 秒,55℃退火 10 秒,72℃延伸 20 秒)。采用 2⁻ΔΔCt 法分析结果(Livak 和 Schmittgen,2001),以秀丽隐杆线虫肌动蛋白基因 act-1 作为内参基因,实验独立重复 3 次。
2.14 统计分析
采用 GraphPad Prism 6 软件(美国 GraphPad Software)进行统计分析。处理组与未处理组之间的比较采用双向方差分析(two-way ANOVA)和多重比较,数据以平均值 ± 标准误(SEM)表示,p<0.05 或更低被认为差异具有统计学意义;寿命数据采用 Kaplan-Meier 分析和对数秩检验(log-rank test)。
3 结果与讨论
3.1 MRP5 的体外自由基清除能力较弱
多糖的抗氧化能力归因于其半缩醛羟基、羧基和氨基等官能团(Guo 等人,2005;Li 等人,2011;Wang 等人,2016),这些官能团可向自由基转移氢原子,阻止自由基链式反应的发生。本研究通过 ABTS 实验评估三七多糖的体外自由基清除能力,结果显示 MRP5 以剂量依赖方式清除 ABTS⁺(图 S1),其半数有效浓度(EC₅₀,即抑制 50% ABTS⁺活性所需的抗氧化剂浓度)为 1320.0 μg/mL。与阳性对照 Trolox(EC₅₀=63.7 μg/mL)相比,MRP5 的体外自由基清除能力相对较弱。这与我们先前的研究结果一致,即三七粗多糖(MRP)在体外并非强效自由基清除剂(Feng 等人,2015)。
3.2 MRP5 提高秀丽隐杆线虫的氧化应激抵抗能力
为验证 MRP5 在体内的抗氧化潜力,将经 MRP5 或 EGCG 预处理(或未预处理)的 N2 品系线虫暴露于百草枯 24 小时,检测其存活率。百草枯作为一种前氧化剂,可接受电子并迅速与氧气反应生成超氧阴离子,进而增加细胞内氧化应激水平(Ramiro 等人,2012)。作为阳性对照的 EGCG 活性较强,与未处理组相比,0.05 mg/mL EGCG 可显著提高线虫存活率至 72.5%(p<0.05,N=240)。与体外较弱的自由基清除活性相反,两种浓度的 MRP5 均显著提高了线虫存活率,分别为 60.9%(0.5 mg/mL,p<0.05,N=240)和 65.2%(1.0 mg/mL,p<0.05,N=236)(图 1)。已有研究报道,竹荪、木耳和淫羊藿来源的多糖也能提高野生型线虫在百草枯诱导的氧化应激条件下的抗应激能力(Xiang 等人,2017;Xu 等人,2016;Zhang 等人,2016)。MRP5 增强氧化应激耐受性可能是通过直接清除 ROS 或间接触发复杂的抗氧化防御系统实现的。综上,MRP5 在秀丽隐杆线虫中发挥有益生物活性的潜在机制仍需进一步深入探究。
3.3 MRP5 对秀丽隐杆线虫 ROS 生成的影响
ROS 大量积累会导致细胞死亡,进而缩短生物体寿命(Finkel 和 Holbrook,2000;Zhang 等人,2015)。为探究三七多糖促进氧化应激抵抗能力的可能机制,我们采用 ROS 指示剂 H₂DCF-DA 直接测定 MRP5 预处理后细胞内的 ROS 生成情况。膜渗透性 H₂DCF-DA 进入细胞后被去乙酰化并滞留于细胞内,非荧光的 H₂DCF-DA 可被细胞内 ROS 氧化为高荧光的 2',7'- 二氯荧光素(DCF)。结果显示,正常培养条件下,MRP5 预处理 24 小时对野生型线虫的 ROS 生成无抑制作用,反而使 ROS 浓度显著增加,0.5 mg/mL 和 1.0 mg/mL MRP5 处理组分别增加约 1.58 倍(p<0.01)和 1.63 倍(p<0.01);而 EGCG 预处理 24 小时和 48 小时后,正常培养条件下的 ROS 含量分别显著降低 39.2% 和 50.4%(0.05 mg/mL,p<0.05)(图 2a)。这些结果表明,MRP5 可能破坏线虫的氧化还原稳态,在处理初期 24 小时内加速 ROS 生成;48 小时后 ROS 浓度恢复至基础水平,可能是由于线虫对 MRP5 处理产生耐受。结合先前结果,MRP5 体外自由基清除能力较弱,但能显著提高秀丽隐杆线虫的氧化应激抵抗能力,提示其可能通过激活抗氧化防御系统而非直接清除 ROS 来发挥作用。为验证这一可能性,我们进一步检测了三七多糖对氧化应激条件下 N2 品系线虫 ROS 生成的影响。数据显示,两种浓度的 MRP5 处理 24 小时仅能轻微降低 ROS 含量;而预处理 48 小时后,ROS 含量显著降低,0.5 mg/mL 和 1.0 mg/mL MRP5 处理组分别降至对照组的 63.45%(p<0.01)和 61.87%(p<0.01)。与 MRP5 组不同,EGCG 预处理 24 小时和 48 小时后,ROS 水平分别显著降低 50.29% 和 65.78%(0.05 mg/mL,p<0.001)(图 2b)。这些结果表明,MRP5 和 EGCG 可能通过不同信号通路降低细胞内过量 ROS 水平,这与氧化应激条件下线虫存活率的提高相符。
图 2 三七多糖(MRP5)对秀丽隐杆线虫体内活性氧(ROS)生成的影响(a)正常生长条件下,MRP5 对 48 小时内 ROS 生成的影响(与对照组相比,**P < 0.01、+P < 0.05;与 MRP5 各组相比,#P < 0.05);(b)百草枯诱导的氧化应激条件下,MRP5 对 48 小时内 ROS 生成的影响。数据以平均像素强度表示(与百草枯组相比,**P < 0.01、***P < 0.001)。
已有研究报道,秀丽隐杆线虫中的一些天然多糖可通过抑制 ROS 生成缓解氧化应激(Kandasamy 等人,2014;Xu 等人,2016)。黄等人的研究表明,淫羊藿多糖在百草枯诱导的氧化应激条件下显著降低 ROS 水平并提高存活率(Xiang 等人,2017)。本研究发现,MRP5 处理 24 小时会增加秀丽隐杆线虫的 ROS 生成,而处理 48 小时后,无论是正常条件还是氧化应激条件下,细胞内 ROS 水平均降低。我们推测,线虫短期暴露于 MRP5 会导致 ROS 爆发性产生,过量 ROS 可能作为信号分子诱导内源性抗氧化酶(如 SOD 和 CAT)活性,进而提高线虫的抗应激能力。Schulz 等人的研究也得到了类似结果,表明前氧化剂可通过增加 ROS 生成发挥延寿作用(Schulz 等人,2007)。其他研究报道,适度 ROS 可激活轻微线粒体应激或缺氧诱导因子 - 1(HIF-1),从而延长秀丽隐杆线虫的寿命(Lee 等人,2010;Schiavi 等人,2015)。
3.4 MRP5 抑制氧化应激条件下 hsp-16.2p::GFP 的表达
小分子热休克蛋白(sHSPs)是一类低分子量多肽,仅在应激条件下产生。在秀丽隐杆线虫中,环境应激会诱导 hsp-16.2 快速表达。鉴于 MRP5 能提高抗应激能力并降低氧化应激条件下的 ROS 生成,我们推测其可能影响该应激标志物的表达。本研究采用转基因 TJ356 品系线虫,探究 MRP5 对氧化应激条件下应激报告基因 hsp-16.2 的影响,该品系携带可诱导的 hsp-16.2 启动子与 GFP 报告基因的融合构建体。结果显示,与未处理 MRP5 组相比,经 MRP5 预处理的秀丽隐杆线虫中,百草枯诱导的 hsp-16.2 表达显著受到抑制,0.5 mg/mL 和 1.0 mg/mL MRP5 处理组的抑制率分别为 38.15% 和 40.03%(图 3)。类似结果在墨角藻来源的多糖产品 Tasco® 中也有报道(Kandasamy 等人,2011)。
图 3 三七多糖(MRP5)对百草枯诱导的氧化应激条件下应激标志物 hsp-16.2 表达的影响(a)百草枯可诱导 hsp-16.2 表达;(b)0.5 mg/mL MRP5 预处理可抑制 hsp-16.2 表达;(c)1.0 mg/mL MRP5 预处理可抑制 hsp-16.2 表达;(d)0.5 mg/mL 和 1.0 mg/mL MRP5 均能显著降低 hsp-16.2 的表达水平(与百草枯组相比,**P < 0.01,差异具有极显著统计学意义)。
3.5 MRP5 显著降低秀丽隐杆线虫的衰老相关标志物水平
3.5.1 MRP5 显著降低秀丽隐杆线虫的羰基蛋白含量
羰基蛋白是氧化蛋白损伤最常用的指标,其水平随秀丽隐杆线虫年龄增长而升高(Adachi 等人,1998;Fernando 等人,2016)。为评估 MRP5 是否通过减轻老年线虫的氧化应激诱导蛋白损伤来延长健康寿命,我们检测了 BA17 品系线虫第 10 天的羰基蛋白水平。结果显示,与对照组(11.25±0.65 nmol/mg 蛋白)相比,0.5 mg/mL 和 1.0 mg/mL MRP5 显著减缓了秀丽隐杆线虫的羰基蛋白积累,分别为 9.58±0.40 nmol/mg 蛋白(p<0.05)和 9.09±0.68 nmol/mg 蛋白(p<0.05)(图 4a)。Yasuda 等人的研究表明,长寿的 daf-2 突变体羰基蛋白积累速度远慢于野生型线虫(Yasuda 等人,1999),这支持氧化损伤是秀丽隐杆线虫长寿的重要决定因素之一。MRP5 能改善衰老过程中的氧化蛋白损伤,其本身可能也具有抗衰老作用。
图 4 三七多糖(MRP5)对衰老相关标志物的影响(a)MRP5 能显著延缓羰基蛋白的积累(与对照组相比,*P < 0.05,差异具有统计学意义);(b)MRP5 能显著降低丙二醛(MDA)的含量(与对照组相比,*P < 0.05,差异具有统计学意义)。
3.5.2 MRP5 显著降低秀丽隐杆线虫的 MDA 含量
脂质过氧化会导致膜脂质主要成分氧化,进而造成细胞损伤。MDA 是脂质过氧化的终产物,其水平被视为评估衰老过程中氧化损伤的重要标志物(Drake,2003;Li 等人,2016;Xu 等人,2016)。鉴于三七多糖能提高百草枯处理线虫的存活率,我们检测了 MRP5 对 BA17 品系线虫 MDA 水平的影响。结果显示,经 MRP5 处理 10 天后,MDA 含量显著降低,0.5 mg/mL 和 1.0 mg/mL MRP5 处理组分别比对照组降低 17.25%(p<0.05)和 20.56%(p<0.05)(图 4b)。这一结果表明 MRP5 能减少老年秀丽隐杆线虫的脂质过氧化,与我们先前报道的 MRP 可降低线虫脂质过氧化物水平一致(Feng 等人,2015)。
3.6 MRP5 显著延长正常培养条件下野生型 N2 品系线虫的寿命
大量证据表明,多种物种的延寿效应与环境应激抵抗能力的增强密切相关(Amigoni 等人,2017;Benedetti 等人,2008;Koch 等人,2014)。如前所述,三七多糖能改善衰老过程中的氧化损伤,因此我们进一步评估了 MRP5 对野生型线虫的抗衰老特性。结果显示(图 5a 和表 S1),0.05 mg/mL EGCG 能显著延长 N2 品系线虫的平均寿命,延长率高达 27.67%(p<0.0001);0.5 mg/mL MRP5 也能显著延长 N2 品系线虫的平均寿命,延长率为 23.02%(p<0.0001);1.0 mg/mL MRP5 处理组线虫的寿命存活曲线与 0.5 mg/mL 组相似(p=0.9651);而 0.25 mg/mL MRP5 的效果最弱,仅使 N2 品系线虫的平均寿命延长 7.78%(p<0.01)。
图 5 三七多糖(MRP5)对野生型秀丽隐杆线虫寿命的影响(a)正常培养条件下,MRP5 能显著延长 N2 品系线虫的寿命;(b)在热灭活大肠杆菌 OP50(作为食物)的培养条件下,MRP5 能显著延长 N2 品系线虫的寿命。
细菌增殖会产生一些有害次级代谢产物,进而导致秀丽隐杆线虫老年期死亡(Pant 等人,2014;Pietsch 等人,2011;Pietsch 等人,2009;Yu 等人,2014)。鉴于许多植物多糖具有抗菌特性(Cheng 等人,2013;Xie 等人,2012),我们推测 MRP5 可能通过抑制细菌生长延长线虫寿命。因此,我们在添加或不添加 0.5 mg/mL 和 1.0 mg/mL MRP5 的条件下,采用热灭活 OP50(65℃处理 0.5 小时)进行进一步的寿命测定。结果显示(图 5b 和表 S1),MRP5 仍能显著延长野生型线虫的平均寿命,表明其延寿作用不依赖于抗菌特性。
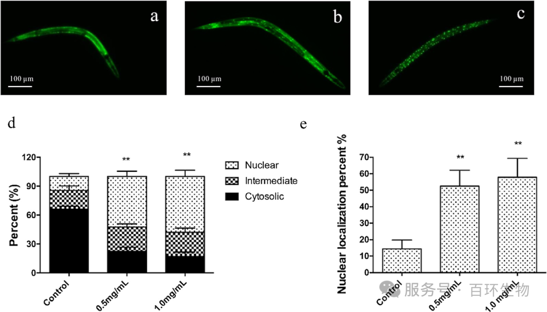
3.7 MRP5 诱导 daf-16::GFP 的核转运
在秀丽隐杆线虫中,转录因子 DAF-16 通过多种生物学通路增强抗应激能力并延长寿命(Muñoz,2003;Zheng 等人,2017)。许多天然化合物通过调控 FoxO 转录因子 DAF-16,影响秀丽隐杆线虫的应激反应和寿命(Kampkotter 等人,2007)。因此,我们推测 MRP5 可能通过 DAF-16 调控氧化应激抵抗能力和长寿。采用表达 DAF-16a/b::GFP 融合蛋白的转基因线虫,研究 MRP5 对 daf-16 转录活性的调控作用。结果显示,对照组中约 19.40% 的 DAF-16::GFP 蛋白转运至肠道细胞核内,这与先前报道的正常生长条件下 DAF-16 主要滞留于细胞质中一致(Murphy 和 Hu,2013);而两种浓度的 MRP5 预处理均显著促进 DAF-16 的核定位,0.5 mg/mL 和 1.0 mg/mL MRP5 处理组的核定位比例分别为 52.50% 和 57.91%(图 6d 和 e)。这一结果表明,MRP5 可能直接激活 DAF-16 或其上游分子。在 β- 石竹烯的研究中也得到了类似结果(Pant 等人,2014)。
图 6 三七多糖(MRP5)对转录因子 DAF-16 转录活性的影响(a)DAF-16::GFP 的细胞质定位;(b)DAF-16::GFP 的细胞质与细胞核双重定位;(c)DAF-16::GFP 的细胞核定位;(d)MRP5 对 DAF-16::GFP 亚细胞定位的影响;(e)添加 MRP5 能显著诱导 DAF-16::GFP 的核转运(与对照组相比,**P < 0.01,差异具有极显著统计学意义)。
3.8 MRP5 提高抗氧化酶的表达和活性
DAF-16 进入细胞核后会激活抗氧化酶(如 CAT 和 SOD)活性,并诱导抗应激基因表达(Gems 和 Doonan,2009;Hsu 等人,2003;Kandasamy 等人,2014)。为探究 MRP5 调控延寿和氧化应激耐受性的可能机制,我们评估了秀丽隐杆线虫的 SOD 和 CAT 活性。结果显示,暴露于百草枯 24 小时后,百草枯组的 SOD 和 CAT 活性显著升高(p<0.05)(图 7a 和 b);与百草枯组相比,0.5 mg/mL MRP5 预处理进一步提高了 SOD 和 CAT 活性,分别提升 34.79%(p<0.05)和 23.34%(p<0.05);1.0 mg/mL MRP5 处理组对抗氧化酶活性的提升效果与 0.5 mg/mL 组相似。这些结果表明 MRP5 能激活复杂的酶促抗氧化防御系统,与前文所述的 MRP5 提高氧化应激条件下线虫存活率的结果一致(图 2)。
图 7 三七多糖(MRP5)对超氧化物歧化酶(SOD)和过氧化氢酶(CAT)活性的影响(a)百草枯诱导的氧化应激条件下,MRP5 可进一步诱导 SOD 活性(与对照组相比,*P < 0.05;与百草枯组相比,#P < 0.05);(b)百草枯诱导的氧化应激条件下,MRP5 可进一步诱导 CAT 活性(与对照组相比,*P < 0.05;与百草枯组相比,#P < 0.05);(c)MRP5 能显著诱导 sod-3p::GFP 的表达(与对照组相比,*P < 0.05,差异具有统计学意义);(d)MRP5 对 daf-16、ctl-2 和 sod-3 基因 mRNA 水平的影响(与对照组相比,**P < 0.01,差异具有极显著统计学意义)。
为验证酶活性增强是否源于酶表达诱导,我们探究了 MRP5 对表达 sod-3p::GFP 融合蛋白的 CF1553 品系线虫的影响。结果显示(图 7c),与对照组相比,0.5 mg/mL 和 1.0 mg/mL MRP5 显著提高了 GFP 荧光强度,分别提升 57.90%(p<0.05,N=60)和 62.40%(p<0.05,N=60)。SOD-3 活性的提高可能是 MRP5 处理 48 小时后 ROS 含量降低的主要原因(图 2)。通过定量 daf-16 靶标抗氧化酶基因(包括 sod-3 和 ctl-2)的 mRNA 水平,也得到了类似结果(图 7d)。qPCR 结果显示,与对照组相比,MRP5 显著上调 sod-3 和 ctl-2 的表达,分别上调 2.65 倍(p<0.01)和 2.30 倍(p<0.01)。已知 sod-3 编码铁 / 锰超氧化物歧化酶,ctl-2 编码过氧化氢酶,两者在维持基础 ROS 水平和保护细胞免受过量 ROS 损伤中发挥关键作用。MRP5 对抗应激相关基因表达的上调,与秀丽隐杆线虫氧化应激耐受性的提高一致(图 1)。MRP5 对 daf-16 的 mRNA 水平无显著影响(p=0.5907),表明其可能通过促进 DAF-16 的转录活性来调控该基因。综上,这些结果表明 MRP5 通过激活抗氧化防御系统延长秀丽隐杆线虫的寿命。
3.9 MRP5 可延长 daf-16 突变体的寿命,但无法提高其存活率
为进一步证实 MRP5 介导的氧化应激抵抗和长寿是否依赖 DAF-16,我们探究了 MRP5 对 daf-16 缺失突变体(GR1307)的有益作用。结果显示,两种浓度的 MRP5 均无法提高该突变体线虫的存活率(图 8a),表明 MRP5 的氧化应激抵抗作用依赖 DAF-16 活性。寿命测定结果显示,0.5 mg/mL 和 1.0 mg/mL MRP5 分别使 GR1307 品系线虫的寿命延长 8.66%(p<0.05)和 10.20%(p<0.05)(图 8b 和表 S1);但与 MRP5 对野生型线虫的延寿效果(0.5 mg/mL 组延长 23.02%,1.0 mg/mL 组延长 23.94%)(图 5 和表 S1)相比,其对 daf-16 功能缺失突变体的延寿效果相对较弱,表明 MRP5 的作用部分依赖 daf-16 基因。
图 8 三七多糖(MRP5)对 daf-16 基因缺失突变体秀丽隐杆线虫的影响(a)百草枯诱导的氧化应激条件下,MRP5 无法提高 daf-16 (mgDf50) 突变体线虫的存活率;(b)MRP5 可轻微延长 daf-16 (mgDf50) 突变体线虫的寿命。
4 结论
综上,三七多糖 MRP5 能提高氧化应激条件下秀丽隐杆线虫的存活率并抑制 ROS 生成;此外,MRP5 显著延长野生型线虫的寿命,这可能与延缓衰老相关损伤(如羰基蛋白和 MDA 积累)有关。MRP5 增强氧化应激抵抗能力可能归因于复杂的抗氧化防御系统,包括以 DAF-16 依赖方式提高 SOD 和 CAT 活性。这些数据表明,三七多糖在衰老过程中具有有益作用,有望作为潜在的天然抗氧化剂进一步研究。
